Anfrage per Email ins Forum übernommen
----------------------------
Sehr geehrte Damen und Herren,
ich möchte meine bestehende Sat-Anlage umbauen.
Als Ausgangsprodukt soll der JRS0504-2T von Jultec eingesetzt werden.
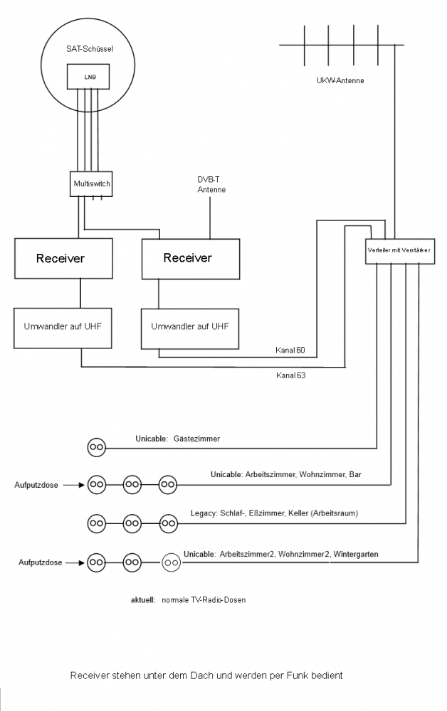
Die augenblickliche Konfiguration meiner Anlage erkennen Sie auf der Zeichnung (Anlage).
Als Fernseher werden an den Unicable-Strängen ausschließlich unicable fähige Geräte von Samsung eingesetzt.
Die maximale Stranglänge liegt bei ca. 30m.
Machen Sie mir bitte ein Komplettangebot, einschließlich aller Dosen und Verbindungsanschlüsse.
Kabel werden nicht benötigt.
Nennen Sie mir auch bitte Ihre Lieferzeiten.
Eine Lieferung per Rechnung würde ich bevorzugen.
Mit freundlichen Grüßen
Erich K.
Satanlage Umrüstung mit Jultec JRS0504-2T
- techno-com
- Site Admin
- Beiträge: 22464
- Registriert: 17. November 2005 09:32
- Wohnort: 74076 Heilbronn
- Hat sich bedankt: 505 Mal
- Danksagung erhalten: 575 Mal
- Kontaktdaten:
Satanlage Umrüstung mit Jultec JRS0504-2T
Vielleicht sind wir nicht günstiger als ein Discounter oder reiner Online-Kartonschieber, aber sicherlich besser !
Normkonforme Beratung und Bau sind bei uns selbstverständlich.
Sat-Shop Heilbronn Kunden können sich auch nach dem Kauf auf unseren besten Service verlassen
Hier im Forum wird kein After-Sales-Support für Fremdkäufe geleistet !! Wenden Sie sich dazu an ihren Verkäufer ......
Tristan Uhde / Satanlagen Onlineshop / SAT-Shop Heilbronn
https://www.satshop-heilbronn.de (SSL) / SAT-Onlineforum https://www.satanlagenforum.de (SSL)
Tel ------ (Fragen gehören ins Forum ! Den nur hier können sie richtig bearbeitet werden, auch was hier noch nicht von A-Z genau schon erklärt/behandelt ist ) .. Dieser Hinweis weil täglich dutzende Fragen per Email oder per PM über das Forum rein kommen die noch dazu inhaltlich nicht das intus haben das man etwas dazu sagen könnte.
Wichtiger Hinweis: Zuständigkeiten verantwortliche Elektrofachkraft (VEFK) und Blitzschutzfachkräfte
Informieren Sie sich dort über Folgen und Auswirkungen von Eigenleistung und lassen Sie selbst durchgeführte Installationen von entsprechender Stelle prüfen und abnehmen. Dafür sind VOR ORT spezielle und qualifizierte Blitzschutz-Fachkräfte notwendig, Ferndiagnosen für Blitzschutz/Erdung können hier NICHT durchgeführt werden ("wie kann ICH das machen ..." oder ähnlich bringt da nichts).
Diese Signatur wächst von Woche zu Woche und enthält immer mehr grundlegende Inhalte die bitte berücksichtigt werden sollten bei bzw. VOR Anfragen !
100% beantwortet werden können nur Anfragen die auch alle relevanten Teile beinhalten die man benötigt für eine Antwort (genaue Beschreibungen/ Angabe von Herstellern/Typen für vorhandenes Material etc.). Bitte vermeiden Sie Aussagen wie "habe viel gelesen, aber versteht das nicht ..." ohne Nennung von dem was Sie gelesen haben und was genau unklar war an den Erklärungen die hier gelesen wurden - den nur dann kann man auch darauf eingehen was event. unklar ist/war.
Bitte unbedingt vor einem Post lesen => Boardregeln / Datenschutz
Wir erteilen hier keine Rechtsberatung, unsere Hinweise sind nach bestem Wissen und bedürfen einer entsprechenden juristischen/technischen weiteren Beratung.
Normkonforme Beratung und Bau sind bei uns selbstverständlich.
Sat-Shop Heilbronn Kunden können sich auch nach dem Kauf auf unseren besten Service verlassen
Hier im Forum wird kein After-Sales-Support für Fremdkäufe geleistet !! Wenden Sie sich dazu an ihren Verkäufer ......
Tristan Uhde / Satanlagen Onlineshop / SAT-Shop Heilbronn
https://www.satshop-heilbronn.de (SSL) / SAT-Onlineforum https://www.satanlagenforum.de (SSL)
Tel ------ (Fragen gehören ins Forum ! Den nur hier können sie richtig bearbeitet werden, auch was hier noch nicht von A-Z genau schon erklärt/behandelt ist ) .. Dieser Hinweis weil täglich dutzende Fragen per Email oder per PM über das Forum rein kommen die noch dazu inhaltlich nicht das intus haben das man etwas dazu sagen könnte.
Wichtiger Hinweis: Zuständigkeiten verantwortliche Elektrofachkraft (VEFK) und Blitzschutzfachkräfte
Informieren Sie sich dort über Folgen und Auswirkungen von Eigenleistung und lassen Sie selbst durchgeführte Installationen von entsprechender Stelle prüfen und abnehmen. Dafür sind VOR ORT spezielle und qualifizierte Blitzschutz-Fachkräfte notwendig, Ferndiagnosen für Blitzschutz/Erdung können hier NICHT durchgeführt werden ("wie kann ICH das machen ..." oder ähnlich bringt da nichts).
Diese Signatur wächst von Woche zu Woche und enthält immer mehr grundlegende Inhalte die bitte berücksichtigt werden sollten bei bzw. VOR Anfragen !
100% beantwortet werden können nur Anfragen die auch alle relevanten Teile beinhalten die man benötigt für eine Antwort (genaue Beschreibungen/ Angabe von Herstellern/Typen für vorhandenes Material etc.). Bitte vermeiden Sie Aussagen wie "habe viel gelesen, aber versteht das nicht ..." ohne Nennung von dem was Sie gelesen haben und was genau unklar war an den Erklärungen die hier gelesen wurden - den nur dann kann man auch darauf eingehen was event. unklar ist/war.
Bitte unbedingt vor einem Post lesen => Boardregeln / Datenschutz
Wir erteilen hier keine Rechtsberatung, unsere Hinweise sind nach bestem Wissen und bedürfen einer entsprechenden juristischen/technischen weiteren Beratung.
- techno-com
- Site Admin
- Beiträge: 22464
- Registriert: 17. November 2005 09:32
- Wohnort: 74076 Heilbronn
- Hat sich bedankt: 505 Mal
- Danksagung erhalten: 575 Mal
- Kontaktdaten:
Re: Satanlage Umrüstung mit Jultec JRS0504-2T
Erst einmal ein Hallo und Herzlich Willkommen
Lief das alles bisher so einwandfrei ? Vor allem die Einspeisung der terrestrischen Antennen ist doch etwas komisch, das war auf jeden Fall keine Frequenz-spezifische Einspeisung
Ich habe mal eine Zeichnung fertig gemacht wie ich mir das vorstellen würde, da würden ihnen 8 Unicable-Umsetzungen an 3 Strängen zur Verfügung stehen und den oberen Strang für das Gästezimmer könnten sie weiterhin konventionell über eine Standard-Versorgung herstellen (also nicht per "Unicable") das man dann sogar bis zu 9 Tuner versorgen könnte.
Preislich sogar noch um einiges günstiger !
Die terrestrische Einspeisung habe ich dabei Frequenz-spezifisch über einen UKW / DVB-T Antennenverstärker DUR-LINE VD-24 T (selektiv) vorgenommen, ist auf jeden Fall die sauberste Lösung (wenn nicht sogar zu sagen die einzige richtige Lösung).
In die Zeichnung habe ich auch die Blitzschutz-Vorschriften (siehe unter Erdung Satellitenanlage / Antennenmast + Potentialausgleich und unter Vormontagen- Aufbau im Schaltschrank incl Potenzialausgleich ) eingezeichnet, zu diesem Thema finden sie hier in eigentlich allen anderen Beiträgen auch einiges mehr darüber.
1. das vorhandene LNB muss ein "Quattro-LNB" sein
2. Jultec Unicable-Multischalter JPS0501-8TN (mit Netzeilt = "N")
3. Dur-Line UKW-/DVB-T Antennenverstärker VD 24 T
4. 3-fach Verteiler
5. Erdungsblock 11-fach (+ optional, das ist keine "Vorschrift", 6x Überspannungsschutz/Varistor zwischen den LNB-Eingängen + den Eingängen von den terrestrischen Antennen gegen statische Überspannungen)
6. x Meter Blitzschutzkabel 1x16mm² vom Antennenmast/der Antennehalterung bis zur Haupterdungsschiene (HES)
7. x Meter Potentialausgleichskabel 4mm² vom geerdeten Antennenmast/der Antennehalterung bis zum Erdungsblock
8. Antennendose: 1x Jultec JAD300TRS (Stichdose für den Legacy-Ausgang) + 3x Jultec JAD307TRS (Enddose 7db Auskoppeldämpfung) + 3x Jultec JAD310TRS (Durchgangsdose 10db Auskoppeldämpfung) + 3x Jultec JAD314TRS (Durchgangsdose 14db Auskoppeldämpfung) => Alle Dosen unter DIESEM LINK.
9. Kleinmaterial wie Stecker ... Stecker sind das dann sehr viele, bedingt auch durch den Potentialausgleich) ... auf Wunsch die Vorkonfiguration mit einem Aufbau auf einer Lochblechplatte (siehe Link oben bei "Blitzschutz/Erdung" - da werden dann aber Patchkabel notwendig, das wird aber erklärt in dem Link selbst)
Das wird nur noch an große Firmen, Behörden, öffentliche Einrichtungen oder an langfährige Kunden gemacht.
Emailanfrage hat geschrieben:ich möchte meine bestehende Sat-Anlage umbauen.
Wow, da hatten sie aber eine kleine Kopfstation/Kanalaufbereitungsanlage für 2 Programme zusammen gebautEmailanfrage hat geschrieben:Die augenblickliche Konfiguration meiner Anlage erkennen Sie auf der Zeichnung (Anlage).
Lief das alles bisher so einwandfrei ? Vor allem die Einspeisung der terrestrischen Antennen ist doch etwas komisch, das war auf jeden Fall keine Frequenz-spezifische Einspeisung
Ich glaube nicht das sie diesen teuren Schalter für ihr Vorhaben wirklich benötigen, der ist auch nicht ganz passend da er pro Ausgang (4 davon hätte er) ja nur 2 Unicable-Umsetzungen ausgibt.Emailanfrage hat geschrieben:Als Ausgangsprodukt soll der JRS0504-2T von Jultec eingesetzt werden.
Ich habe mal eine Zeichnung fertig gemacht wie ich mir das vorstellen würde, da würden ihnen 8 Unicable-Umsetzungen an 3 Strängen zur Verfügung stehen und den oberen Strang für das Gästezimmer könnten sie weiterhin konventionell über eine Standard-Versorgung herstellen (also nicht per "Unicable") das man dann sogar bis zu 9 Tuner versorgen könnte.
Preislich sogar noch um einiges günstiger !
Die terrestrische Einspeisung habe ich dabei Frequenz-spezifisch über einen UKW / DVB-T Antennenverstärker DUR-LINE VD-24 T (selektiv) vorgenommen, ist auf jeden Fall die sauberste Lösung (wenn nicht sogar zu sagen die einzige richtige Lösung).
In die Zeichnung habe ich auch die Blitzschutz-Vorschriften (siehe unter Erdung Satellitenanlage / Antennenmast + Potentialausgleich und unter Vormontagen- Aufbau im Schaltschrank incl Potenzialausgleich ) eingezeichnet, zu diesem Thema finden sie hier in eigentlich allen anderen Beiträgen auch einiges mehr darüber.
Das muss nur an den 3 Strängen sein die per Unicable versorgt werden, der Gästezimmer-Strang kann weiterhin mit einem konventionellen Legacy-Receiver betrieben werden.Emailanfrage hat geschrieben:Als Fernseher werden an den Unicable-Strängen ausschließlich unicable fähige Geräte von Samsung eingesetzt.
Die maximale Stranglänge liegt bei ca. 30m.
Benötigte Komponenten:Emailanfrage hat geschrieben:Machen Sie mir bitte ein Komplettangebot, einschließlich aller Dosen und Verbindungsanschlüsse.
Kabel werden nicht benötigt.
1. das vorhandene LNB muss ein "Quattro-LNB" sein
2. Jultec Unicable-Multischalter JPS0501-8TN (mit Netzeilt = "N")
3. Dur-Line UKW-/DVB-T Antennenverstärker VD 24 T
4. 3-fach Verteiler
5. Erdungsblock 11-fach (+ optional, das ist keine "Vorschrift", 6x Überspannungsschutz/Varistor zwischen den LNB-Eingängen + den Eingängen von den terrestrischen Antennen gegen statische Überspannungen)
6. x Meter Blitzschutzkabel 1x16mm² vom Antennenmast/der Antennehalterung bis zur Haupterdungsschiene (HES)
7. x Meter Potentialausgleichskabel 4mm² vom geerdeten Antennenmast/der Antennehalterung bis zum Erdungsblock
8. Antennendose: 1x Jultec JAD300TRS (Stichdose für den Legacy-Ausgang) + 3x Jultec JAD307TRS (Enddose 7db Auskoppeldämpfung) + 3x Jultec JAD310TRS (Durchgangsdose 10db Auskoppeldämpfung) + 3x Jultec JAD314TRS (Durchgangsdose 14db Auskoppeldämpfung) => Alle Dosen unter DIESEM LINK.
9. Kleinmaterial wie Stecker ... Stecker sind das dann sehr viele, bedingt auch durch den Potentialausgleich) ... auf Wunsch die Vorkonfiguration mit einem Aufbau auf einer Lochblechplatte (siehe Link oben bei "Blitzschutz/Erdung" - da werden dann aber Patchkabel notwendig, das wird aber erklärt in dem Link selbst)
Alles ab Lager lieferbar.Emailanfrage hat geschrieben:Nennen Sie mir auch bitte Ihre Lieferzeiten.
Eine Lieferung auf Rechnung ist nicht möglich, zu viele sehr schlechte Erfahrungen.Emailanfrage hat geschrieben:Eine Lieferung per Rechnung würde ich bevorzugen.
Das wird nur noch an große Firmen, Behörden, öffentliche Einrichtungen oder an langfährige Kunden gemacht.
- Dateianhänge
Vielleicht sind wir nicht günstiger als ein Discounter oder reiner Online-Kartonschieber, aber sicherlich besser !
Normkonforme Beratung und Bau sind bei uns selbstverständlich.
Sat-Shop Heilbronn Kunden können sich auch nach dem Kauf auf unseren besten Service verlassen
Hier im Forum wird kein After-Sales-Support für Fremdkäufe geleistet !! Wenden Sie sich dazu an ihren Verkäufer ......
Tristan Uhde / Satanlagen Onlineshop / SAT-Shop Heilbronn
https://www.satshop-heilbronn.de (SSL) / SAT-Onlineforum https://www.satanlagenforum.de (SSL)
Tel ------ (Fragen gehören ins Forum ! Den nur hier können sie richtig bearbeitet werden, auch was hier noch nicht von A-Z genau schon erklärt/behandelt ist ) .. Dieser Hinweis weil täglich dutzende Fragen per Email oder per PM über das Forum rein kommen die noch dazu inhaltlich nicht das intus haben das man etwas dazu sagen könnte.
Wichtiger Hinweis: Zuständigkeiten verantwortliche Elektrofachkraft (VEFK) und Blitzschutzfachkräfte
Informieren Sie sich dort über Folgen und Auswirkungen von Eigenleistung und lassen Sie selbst durchgeführte Installationen von entsprechender Stelle prüfen und abnehmen. Dafür sind VOR ORT spezielle und qualifizierte Blitzschutz-Fachkräfte notwendig, Ferndiagnosen für Blitzschutz/Erdung können hier NICHT durchgeführt werden ("wie kann ICH das machen ..." oder ähnlich bringt da nichts).
Diese Signatur wächst von Woche zu Woche und enthält immer mehr grundlegende Inhalte die bitte berücksichtigt werden sollten bei bzw. VOR Anfragen !
100% beantwortet werden können nur Anfragen die auch alle relevanten Teile beinhalten die man benötigt für eine Antwort (genaue Beschreibungen/ Angabe von Herstellern/Typen für vorhandenes Material etc.). Bitte vermeiden Sie Aussagen wie "habe viel gelesen, aber versteht das nicht ..." ohne Nennung von dem was Sie gelesen haben und was genau unklar war an den Erklärungen die hier gelesen wurden - den nur dann kann man auch darauf eingehen was event. unklar ist/war.
Bitte unbedingt vor einem Post lesen => Boardregeln / Datenschutz
Wir erteilen hier keine Rechtsberatung, unsere Hinweise sind nach bestem Wissen und bedürfen einer entsprechenden juristischen/technischen weiteren Beratung.
Normkonforme Beratung und Bau sind bei uns selbstverständlich.
Sat-Shop Heilbronn Kunden können sich auch nach dem Kauf auf unseren besten Service verlassen
Hier im Forum wird kein After-Sales-Support für Fremdkäufe geleistet !! Wenden Sie sich dazu an ihren Verkäufer ......
Tristan Uhde / Satanlagen Onlineshop / SAT-Shop Heilbronn
https://www.satshop-heilbronn.de (SSL) / SAT-Onlineforum https://www.satanlagenforum.de (SSL)
Tel ------ (Fragen gehören ins Forum ! Den nur hier können sie richtig bearbeitet werden, auch was hier noch nicht von A-Z genau schon erklärt/behandelt ist ) .. Dieser Hinweis weil täglich dutzende Fragen per Email oder per PM über das Forum rein kommen die noch dazu inhaltlich nicht das intus haben das man etwas dazu sagen könnte.
Wichtiger Hinweis: Zuständigkeiten verantwortliche Elektrofachkraft (VEFK) und Blitzschutzfachkräfte
Informieren Sie sich dort über Folgen und Auswirkungen von Eigenleistung und lassen Sie selbst durchgeführte Installationen von entsprechender Stelle prüfen und abnehmen. Dafür sind VOR ORT spezielle und qualifizierte Blitzschutz-Fachkräfte notwendig, Ferndiagnosen für Blitzschutz/Erdung können hier NICHT durchgeführt werden ("wie kann ICH das machen ..." oder ähnlich bringt da nichts).
Diese Signatur wächst von Woche zu Woche und enthält immer mehr grundlegende Inhalte die bitte berücksichtigt werden sollten bei bzw. VOR Anfragen !
100% beantwortet werden können nur Anfragen die auch alle relevanten Teile beinhalten die man benötigt für eine Antwort (genaue Beschreibungen/ Angabe von Herstellern/Typen für vorhandenes Material etc.). Bitte vermeiden Sie Aussagen wie "habe viel gelesen, aber versteht das nicht ..." ohne Nennung von dem was Sie gelesen haben und was genau unklar war an den Erklärungen die hier gelesen wurden - den nur dann kann man auch darauf eingehen was event. unklar ist/war.
Bitte unbedingt vor einem Post lesen => Boardregeln / Datenschutz
Wir erteilen hier keine Rechtsberatung, unsere Hinweise sind nach bestem Wissen und bedürfen einer entsprechenden juristischen/technischen weiteren Beratung.
-
buecherwurm
- Neuling
- Beiträge: 1
- Registriert: 28. Dezember 2013 13:40
Re: Satanlage Umrüstung mit Jultec JRS0504-2T
Sehr geehrter Herr Uhde,
vielen Dank für Ihre Antwort.
Hier noch ein paar ergänzende Hinweise:
- die Anlage wurde im Laufe der Jahre immer weiter ergänzt, wobei zu der damaligen Zeit keine Fernseher mit eingebauten Receivern vorhanden waren.
- Vorteil des Aufbaus: an allen Dosen konnten zu jeder Zeit zwei unterschiedliche Programme gesehen werden, ohne das für jeden der vorhandenen 6 Fernseher ein Receiver angeschafft werden musste.
- die Funkansprache der Receiver funktioniert bis heute im Haus ohne Probleme (nicht vom Keller aus)
- alle Signale laufen über einen Kathrein-Antennenverstärker, der die vier Kabelstränge das Hauses versorgt
- auf meiner Zeichnung habe ich vergessen einzuzeichnen, dass der Gästezimmeranschluß ein Unicable-Anschluß sein wird
- nur die Leitung zum Schlafzimmer, Eßzimmer, Keller soll aktuell noch eine Legacy-Leitung bleiben. Können für diese Leitung die alten vorhanden Dosen weiterhin benutzt werden? Wenn nicht, welche müssten es dann sein?
- der von Ihnen vorgeschlagene 3-fach Satverteiler ist nicht diodenentkoppelt. Sie schlagen aber auf Ihrer Internetseite eine Entkopplung vor???
- vermutlich werde ich einen 4-fach Satverteiler einsetzen, da ich eventuell später die Legacy-Leitung nach Unicable umstellen will. Ist der höhere Durchgangswiderstand ein Problem?
- die gesamte Antennenanlage ist vorschriftsmäßig an einen Fundamenterder angeschlossen.
- ist ein Potentionalausgleich unbedingt nötig bei einer Anbringung aller Komponenten im unmittelbaren Bereich der Antenne?
Mit freundlichen Grüßen
Erich Kellermann
vielen Dank für Ihre Antwort.
Hier noch ein paar ergänzende Hinweise:
- die Anlage wurde im Laufe der Jahre immer weiter ergänzt, wobei zu der damaligen Zeit keine Fernseher mit eingebauten Receivern vorhanden waren.
- Vorteil des Aufbaus: an allen Dosen konnten zu jeder Zeit zwei unterschiedliche Programme gesehen werden, ohne das für jeden der vorhandenen 6 Fernseher ein Receiver angeschafft werden musste.
- die Funkansprache der Receiver funktioniert bis heute im Haus ohne Probleme (nicht vom Keller aus)
- alle Signale laufen über einen Kathrein-Antennenverstärker, der die vier Kabelstränge das Hauses versorgt
- auf meiner Zeichnung habe ich vergessen einzuzeichnen, dass der Gästezimmeranschluß ein Unicable-Anschluß sein wird
- nur die Leitung zum Schlafzimmer, Eßzimmer, Keller soll aktuell noch eine Legacy-Leitung bleiben. Können für diese Leitung die alten vorhanden Dosen weiterhin benutzt werden? Wenn nicht, welche müssten es dann sein?
- der von Ihnen vorgeschlagene 3-fach Satverteiler ist nicht diodenentkoppelt. Sie schlagen aber auf Ihrer Internetseite eine Entkopplung vor???
- vermutlich werde ich einen 4-fach Satverteiler einsetzen, da ich eventuell später die Legacy-Leitung nach Unicable umstellen will. Ist der höhere Durchgangswiderstand ein Problem?
- die gesamte Antennenanlage ist vorschriftsmäßig an einen Fundamenterder angeschlossen.
- ist ein Potentionalausgleich unbedingt nötig bei einer Anbringung aller Komponenten im unmittelbaren Bereich der Antenne?
Mit freundlichen Grüßen
Erich Kellermann
- techno-com
- Site Admin
- Beiträge: 22464
- Registriert: 17. November 2005 09:32
- Wohnort: 74076 Heilbronn
- Hat sich bedankt: 505 Mal
- Danksagung erhalten: 575 Mal
- Kontaktdaten:
Re: Satanlage Umrüstung mit Jultec JRS0504-2T
Mit diesem alten Aufbau konnten sie an allen TVs im Haus max. 2 unterschiedliche Programme schauen, und das alles nur in analoger Qualität !buecherwurm hat geschrieben:- Vorteil des Aufbaus: an allen Dosen konnten zu jeder Zeit zwei unterschiedliche Programme gesehen werden, ohne das für jeden der vorhandenen 6 Fernseher ein Receiver angeschafft werden musste.
Das ist ein Kabel-TV Verstärker, geht für eine SAT-Versorgung nicht mehr.buecherwurm hat geschrieben:- alle Signale laufen über einen Kathrein-Antennenverstärker, der die vier Kabelstränge das Hauses versorgt
Warum wird er das sein ?buecherwurm hat geschrieben:- auf meiner Zeichnung habe ich vergessen einzuzeichnen, dass der Gästezimmeranschluß ein Unicable-Anschluß sein wird
Muss er das sein ? Warum ?
NUR wenn im Gästezimmer ein Twin-Receiver installiert werden soll wäre es sinnvoll diesen Anschluss über Unicable laufen zu lassen, wenn dort nur ein Empfangsgerät (Single-Receiver/Tuner) stehen wird dann ist es nur sehr sinnvoll diesen Strang wie in dem Bild grafisch dargestellt über den Legacy-Ausgang vom Multischalter zu versorgen.
Das versteh ich jetzt überhaupt nicht und das geht auch gar nicht .....buecherwurm hat geschrieben:- nur die Leitung zum Schlafzimmer, Eßzimmer, Keller soll aktuell noch eine Legacy-Leitung bleiben.
An diesen Strängen hängen jeweils mehr als eine Dose, diesen Stränge sind also nur per Einkabelsystem (Unicable) zu versorgen.
Unicable = Versorgung von mehr als einer Dose pro Strang bzw. Versorgung von mehr als einem Tuner pro Strang (Receiver müssen unicable-tauglich sein)
Legacy = Versorgung von einem Tuner pro Strang (wie bei einer Standard LNB-/Multischalter-Versorgung - Receiver muss nicht unicable-tauglich sein)
Bitte lesen sie meine erste Antwort, steht dort drin.buecherwurm hat geschrieben:Können für diese Leitung die alten vorhanden Dosen weiterhin benutzt werden? Wenn nicht, welche müssten es dann sein?
Ist sogar in dem Bild alles eingezeichnet das ich extra erstellt habe.
Es muss eine Diodenentkopplung zwischen den Receivern sein, richtig ! Dafür sind aber die Dosen bereits da, die sind diodenentkoppelt.buecherwurm hat geschrieben:- der von Ihnen vorgeschlagene 3-fach Satverteiler ist nicht diodenentkoppelt. Sie schlagen aber auf Ihrer Internetseite eine Entkopplung vor???
Mehr dazu auch unter Dose oder nicht Dose - das ist hier die Frage
Nach meiner vorgeschlagenen Schaltung/meinem Aufbau wie aufgezeichnet und vorab erklärt reicht der 3-fach Verteiler. Auch wenn sie einen 4-fach Verteiler verbauen würden wäre das sicherlich pegelmässig kein Problem.buecherwurm hat geschrieben:- vermutlich werde ich einen 4-fach Satverteiler einsetzen, da ich eventuell später die Legacy-Leitung nach Unicable umstellen will. Ist der höhere Durchgangswiderstand ein Problem?
Also mit einem 1x16mm² Kabel (massiver Innenleiter) direkt vom Antennenmast an die Haupterdungsschiene ?buecherwurm hat geschrieben:- die gesamte Antennenanlage ist vorschriftsmäßig an einen Fundamenterder angeschlossen.
Wenn das so ist dann passt der "äußere Blitzschutz".
Bitte lesen sie den bereits vorab verlinkten Beitrag unter Erdung Satellitenanlage / Antennenmast + Potentialausgleichbuecherwurm hat geschrieben:- ist ein Potentionalausgleich unbedingt nötig bei einer Anbringung aller Komponenten im unmittelbaren Bereich der Antenne?
Der Potentialausgleich ist eine Vorschrift und da gibt es keine Ausnahmen (wie z.B. "Anbringen der Komponenten in unmittelbarer Nähe der Antenne....").
Vielleicht sind wir nicht günstiger als ein Discounter oder reiner Online-Kartonschieber, aber sicherlich besser !
Normkonforme Beratung und Bau sind bei uns selbstverständlich.
Sat-Shop Heilbronn Kunden können sich auch nach dem Kauf auf unseren besten Service verlassen
Hier im Forum wird kein After-Sales-Support für Fremdkäufe geleistet !! Wenden Sie sich dazu an ihren Verkäufer ......
Tristan Uhde / Satanlagen Onlineshop / SAT-Shop Heilbronn
https://www.satshop-heilbronn.de (SSL) / SAT-Onlineforum https://www.satanlagenforum.de (SSL)
Tel ------ (Fragen gehören ins Forum ! Den nur hier können sie richtig bearbeitet werden, auch was hier noch nicht von A-Z genau schon erklärt/behandelt ist ) .. Dieser Hinweis weil täglich dutzende Fragen per Email oder per PM über das Forum rein kommen die noch dazu inhaltlich nicht das intus haben das man etwas dazu sagen könnte.
Wichtiger Hinweis: Zuständigkeiten verantwortliche Elektrofachkraft (VEFK) und Blitzschutzfachkräfte
Informieren Sie sich dort über Folgen und Auswirkungen von Eigenleistung und lassen Sie selbst durchgeführte Installationen von entsprechender Stelle prüfen und abnehmen. Dafür sind VOR ORT spezielle und qualifizierte Blitzschutz-Fachkräfte notwendig, Ferndiagnosen für Blitzschutz/Erdung können hier NICHT durchgeführt werden ("wie kann ICH das machen ..." oder ähnlich bringt da nichts).
Diese Signatur wächst von Woche zu Woche und enthält immer mehr grundlegende Inhalte die bitte berücksichtigt werden sollten bei bzw. VOR Anfragen !
100% beantwortet werden können nur Anfragen die auch alle relevanten Teile beinhalten die man benötigt für eine Antwort (genaue Beschreibungen/ Angabe von Herstellern/Typen für vorhandenes Material etc.). Bitte vermeiden Sie Aussagen wie "habe viel gelesen, aber versteht das nicht ..." ohne Nennung von dem was Sie gelesen haben und was genau unklar war an den Erklärungen die hier gelesen wurden - den nur dann kann man auch darauf eingehen was event. unklar ist/war.
Bitte unbedingt vor einem Post lesen => Boardregeln / Datenschutz
Wir erteilen hier keine Rechtsberatung, unsere Hinweise sind nach bestem Wissen und bedürfen einer entsprechenden juristischen/technischen weiteren Beratung.
Normkonforme Beratung und Bau sind bei uns selbstverständlich.
Sat-Shop Heilbronn Kunden können sich auch nach dem Kauf auf unseren besten Service verlassen
Hier im Forum wird kein After-Sales-Support für Fremdkäufe geleistet !! Wenden Sie sich dazu an ihren Verkäufer ......
Tristan Uhde / Satanlagen Onlineshop / SAT-Shop Heilbronn
https://www.satshop-heilbronn.de (SSL) / SAT-Onlineforum https://www.satanlagenforum.de (SSL)
Tel ------ (Fragen gehören ins Forum ! Den nur hier können sie richtig bearbeitet werden, auch was hier noch nicht von A-Z genau schon erklärt/behandelt ist ) .. Dieser Hinweis weil täglich dutzende Fragen per Email oder per PM über das Forum rein kommen die noch dazu inhaltlich nicht das intus haben das man etwas dazu sagen könnte.
Wichtiger Hinweis: Zuständigkeiten verantwortliche Elektrofachkraft (VEFK) und Blitzschutzfachkräfte
Informieren Sie sich dort über Folgen und Auswirkungen von Eigenleistung und lassen Sie selbst durchgeführte Installationen von entsprechender Stelle prüfen und abnehmen. Dafür sind VOR ORT spezielle und qualifizierte Blitzschutz-Fachkräfte notwendig, Ferndiagnosen für Blitzschutz/Erdung können hier NICHT durchgeführt werden ("wie kann ICH das machen ..." oder ähnlich bringt da nichts).
Diese Signatur wächst von Woche zu Woche und enthält immer mehr grundlegende Inhalte die bitte berücksichtigt werden sollten bei bzw. VOR Anfragen !
100% beantwortet werden können nur Anfragen die auch alle relevanten Teile beinhalten die man benötigt für eine Antwort (genaue Beschreibungen/ Angabe von Herstellern/Typen für vorhandenes Material etc.). Bitte vermeiden Sie Aussagen wie "habe viel gelesen, aber versteht das nicht ..." ohne Nennung von dem was Sie gelesen haben und was genau unklar war an den Erklärungen die hier gelesen wurden - den nur dann kann man auch darauf eingehen was event. unklar ist/war.
Bitte unbedingt vor einem Post lesen => Boardregeln / Datenschutz
Wir erteilen hier keine Rechtsberatung, unsere Hinweise sind nach bestem Wissen und bedürfen einer entsprechenden juristischen/technischen weiteren Beratung.
-
- Related Topics
- Antworten
- Zugriffe
- Letzter Beitrag
-
- 4 Antworten
- 709 Zugriffe
-
Letzter Beitrag von techno-com
Neuester Beitrag
28. August 2025 15:50
Fragen zu digitalen SAT- Einkabelsystemen
-
- 12 Antworten
- 1648 Zugriffe
-
Letzter Beitrag von techno-com
Neuester Beitrag
19. September 2025 11:29
Fragen zu digitalen SAT- Einkabelsystemen
-
- 2 Antworten
- 860 Zugriffe
-
Letzter Beitrag von techno-com
Neuester Beitrag
2. März 2025 08:24
Mülleimer
-
- 10 Antworten
- 2996 Zugriffe
-
Letzter Beitrag von techno-com
Neuester Beitrag
21. April 2023 14:36
Fragen zu digitalen SAT- Einkabelsystemen
-
- 27 Antworten
- 5160 Zugriffe
-
Letzter Beitrag von techno-com
Neuester Beitrag
5. Januar 2023 11:45
Fragen zu digitalen SAT- Einkabelsystemen
-
- 7 Antworten
- 2872 Zugriffe
-
Letzter Beitrag von techno-com
Neuester Beitrag
12. September 2022 10:07
technische Fragen zu Satanlagen
-
- 2 Antworten
- 1603 Zugriffe
-
Letzter Beitrag von wosjack
Neuester Beitrag
16. Mai 2022 17:18
Mülleimer
-
- 34 Antworten
- 9038 Zugriffe
-
Letzter Beitrag von Mike89
Neuester Beitrag
14. Juni 2022 12:22
Fragen zu digitalen SAT- Einkabelsystemen
-
- 11 Antworten
- 3378 Zugriffe
-
Letzter Beitrag von techno-com
Neuester Beitrag
28. Februar 2022 09:18
Fragen zu digitalen SAT- Einkabelsystemen
-
- 5 Antworten
- 2409 Zugriffe
-
Letzter Beitrag von techno-com
Neuester Beitrag
13. Dezember 2021 09:09
technische Fragen zu Satanlagen

