Umstieg von Kabel auf Sat mittels Digital Devices Octopus NET 8
Umstieg von Kabel auf Sat mittels Digital Devices Octopus NET 8
Hallo zusammen,
ich möchte mir gerne die Kabelanschlussgebühren sparen und von Kabel auf SAT umstellen. Da ich von Sat keine Ahnung habe, schreibe ich einfach mal was ich weiß und was ich vorhabe und hoffe, dass ihr mir weiterhelfen könnt mein Vorhaben in die Tat umzusetzen.
Momentan nutze ich in unserem Haus die Kabelverteilung über eine Baumstruktur. Das heisst, meine Eltern haben ein Endgerät und ich habe einen TV-Server mit einem Twin-Tuner und einem CI-Modul mit dem ich das TV-Signal per Lan in meiner Wohnung an die gewünschten Endgeräte verteile. Das bedeutet, jedes Zimmer verfügt über einen LAN-Anschluss.
Wenn ich das bisher richtig verstanden habe, ist eine Baumstruktur für die Verteilung von SAT-Signalen suboptimal.
Meine Gedanke ist jetzt folgender:
ich installiere eine Satellitenschüssel mit entsprechendem LNB auf dem Dach.
Unter dem Dach installiere ich das Digital Devices Octopus NET 8 ( Digital Devices Octopus NET V2 S2 Max Sat>IP Netzwerktuner ) welches dann direkt an das Gigabit-Lan angeschlossen wird.
Mein Wunsch wäre jetzt, dass ich auf diese Art und Weise über das LAN-Netzwerk 8 SAT-IP Clients Autark versorgen kann.
Zu meinen Fragen:
Funktioniert mein Vorhaben prinzipiell?
Reicht das Gigabit-LAN aus um 8 Clients zu versorgen (HD-Kanäle)?
Hat evtl. Jemand Erfahrungen mit dem Octopus NET?
Welche Komponenten benötige ich, bis zum Octopus NET um die Tuner zu versorgen? Was für eine Schüssel, LNB?
Nach Möglichkeit sollte das Ganze stabil laufen.
Vielen Dank für Eure Unterstützung
Domi
ich möchte mir gerne die Kabelanschlussgebühren sparen und von Kabel auf SAT umstellen. Da ich von Sat keine Ahnung habe, schreibe ich einfach mal was ich weiß und was ich vorhabe und hoffe, dass ihr mir weiterhelfen könnt mein Vorhaben in die Tat umzusetzen.
Momentan nutze ich in unserem Haus die Kabelverteilung über eine Baumstruktur. Das heisst, meine Eltern haben ein Endgerät und ich habe einen TV-Server mit einem Twin-Tuner und einem CI-Modul mit dem ich das TV-Signal per Lan in meiner Wohnung an die gewünschten Endgeräte verteile. Das bedeutet, jedes Zimmer verfügt über einen LAN-Anschluss.
Wenn ich das bisher richtig verstanden habe, ist eine Baumstruktur für die Verteilung von SAT-Signalen suboptimal.
Meine Gedanke ist jetzt folgender:
ich installiere eine Satellitenschüssel mit entsprechendem LNB auf dem Dach.
Unter dem Dach installiere ich das Digital Devices Octopus NET 8 ( Digital Devices Octopus NET V2 S2 Max Sat>IP Netzwerktuner ) welches dann direkt an das Gigabit-Lan angeschlossen wird.
Mein Wunsch wäre jetzt, dass ich auf diese Art und Weise über das LAN-Netzwerk 8 SAT-IP Clients Autark versorgen kann.
Zu meinen Fragen:
Funktioniert mein Vorhaben prinzipiell?
Reicht das Gigabit-LAN aus um 8 Clients zu versorgen (HD-Kanäle)?
Hat evtl. Jemand Erfahrungen mit dem Octopus NET?
Welche Komponenten benötige ich, bis zum Octopus NET um die Tuner zu versorgen? Was für eine Schüssel, LNB?
Nach Möglichkeit sollte das Ganze stabil laufen.
Vielen Dank für Eure Unterstützung
Domi
Zuletzt geändert von techno-com am 29. Februar 2016 11:27, insgesamt 1-mal geändert.
Grund: Edit by techno-com: Beitrag verschoben von "News zu Sat>IP" in Rubrik "Fragen zu Sat>IP" + Rubrik für Digital-Devices Anfragen
Grund: Edit by techno-com: Beitrag verschoben von "News zu Sat>IP" in Rubrik "Fragen zu Sat>IP" + Rubrik für Digital-Devices Anfragen
- techno-com
- Site Admin
- Beiträge: 22429
- Registriert: 17. November 2005 09:32
- Wohnort: 74076 Heilbronn
- Hat sich bedankt: 504 Mal
- Danksagung erhalten: 574 Mal
- Kontaktdaten:
Re: Umstieg von Kabel auf Sat mittels Digital Devices Octopus NET 8
Hallo und Herzlich Willkommen im Forum
Das was sie aufbauen möchten funktioniert (siehe im gerade parallel laufenden Beitrag unter z.B. Pansonic SAT-IP Konfiguration ).
Aber ..... was möchten sie da für Sat>IP Clienten einsetzen (wie dort die Panasonic TV-Geräte die das direkt eingebaut haben mit dem Sat>IP Clienten) ?
Es gibt nicht so viele Geräte die das anstandslos alles unterstützen, vor allem keine große Auswahl und wenn dann die Sache mit z.B. Pay-TV mal kommen sollte (HD+/ Sky) wird es noch schwerer/aufwendiger und diese Firmen stellen solche Empfänger erst gar nicht direkt zur Verfügung.
Ich bin und bleibe akt. immer noch der Meinung das Sat>IP ein nettes Gimmik ist, aber wenn man etwas neu aufbau man heute immer noch auf Koaxkabel setzen sollte (ausreichend in der Anzahl zu den Teilnehmer-Anschlüssen). Wenn man nicht genug Koaxkabel hat für z.B. eine Twin-Versorgung (oder mehr) dann kann man immer noch auf ein Sat-Einkabelsystem (Unicable EN50494 bzw. JESS EN50607 - Was ist JESS (Jultec Enhanced Stacking System/DIN EN 50607)? ) zurück greifen was hier viel flexibler wäre in der Endgeräte-Auswahl - diverse TV-Receiver haben sogar heute schon die Funktion "Unicable" direkt im Gerät verbaut bei ihren DVB-S2 Tunern.
Siehe Rubrik für Sat-Einkabelsysteme
Obligatorischer Hinweis auf die Erdungsvorschriften => Erdung Satellitenanlage / Antennenmast + Potentialausgleich + Vormontagen- Aufbau im Schaltschrank incl Potenzialausgleich
P.S. ihre "Octopus NET 8" ist übrigens die "Digital-Devices Octopus NET V2 S2 Max" ! Beitrag verschoben von "News zu Sat>IP" in Rubrik "Fragen zu Sat>IP" + "Digital-Devices Rubrik".
Das was sie aufbauen möchten funktioniert (siehe im gerade parallel laufenden Beitrag unter z.B. Pansonic SAT-IP Konfiguration ).
Aber ..... was möchten sie da für Sat>IP Clienten einsetzen (wie dort die Panasonic TV-Geräte die das direkt eingebaut haben mit dem Sat>IP Clienten) ?
Es gibt nicht so viele Geräte die das anstandslos alles unterstützen, vor allem keine große Auswahl und wenn dann die Sache mit z.B. Pay-TV mal kommen sollte (HD+/ Sky) wird es noch schwerer/aufwendiger und diese Firmen stellen solche Empfänger erst gar nicht direkt zur Verfügung.
Ich bin und bleibe akt. immer noch der Meinung das Sat>IP ein nettes Gimmik ist, aber wenn man etwas neu aufbau man heute immer noch auf Koaxkabel setzen sollte (ausreichend in der Anzahl zu den Teilnehmer-Anschlüssen). Wenn man nicht genug Koaxkabel hat für z.B. eine Twin-Versorgung (oder mehr) dann kann man immer noch auf ein Sat-Einkabelsystem (Unicable EN50494 bzw. JESS EN50607 - Was ist JESS (Jultec Enhanced Stacking System/DIN EN 50607)? ) zurück greifen was hier viel flexibler wäre in der Endgeräte-Auswahl - diverse TV-Receiver haben sogar heute schon die Funktion "Unicable" direkt im Gerät verbaut bei ihren DVB-S2 Tunern.
Siehe Rubrik für Sat-Einkabelsysteme
Obligatorischer Hinweis auf die Erdungsvorschriften => Erdung Satellitenanlage / Antennenmast + Potentialausgleich + Vormontagen- Aufbau im Schaltschrank incl Potenzialausgleich
P.S. ihre "Octopus NET 8" ist übrigens die "Digital-Devices Octopus NET V2 S2 Max" ! Beitrag verschoben von "News zu Sat>IP" in Rubrik "Fragen zu Sat>IP" + "Digital-Devices Rubrik".
Vielleicht sind wir nicht günstiger als ein Discounter oder reiner Online-Kartonschieber, aber sicherlich besser !
Normkonforme Beratung und Bau sind bei uns selbstverständlich.
Sat-Shop Heilbronn Kunden können sich auch nach dem Kauf auf unseren besten Service verlassen
Hier im Forum wird kein After-Sales-Support für Fremdkäufe geleistet !! Wenden Sie sich dazu an ihren Verkäufer ......
Tristan Uhde / Satanlagen Onlineshop / SAT-Shop Heilbronn
https://www.satshop-heilbronn.de (SSL) / SAT-Onlineforum https://www.satanlagenforum.de (SSL)
Tel ------ (Fragen gehören ins Forum ! Den nur hier können sie richtig bearbeitet werden, auch was hier noch nicht von A-Z genau schon erklärt/behandelt ist ) .. Dieser Hinweis weil täglich dutzende Fragen per Email oder per PM über das Forum rein kommen die noch dazu inhaltlich nicht das intus haben das man etwas dazu sagen könnte.
Wichtiger Hinweis: Zuständigkeiten verantwortliche Elektrofachkraft (VEFK) und Blitzschutzfachkräfte
Informieren Sie sich dort über Folgen und Auswirkungen von Eigenleistung und lassen Sie selbst durchgeführte Installationen von entsprechender Stelle prüfen und abnehmen. Dafür sind VOR ORT spezielle und qualifizierte Blitzschutz-Fachkräfte notwendig, Ferndiagnosen für Blitzschutz/Erdung können hier NICHT durchgeführt werden ("wie kann ICH das machen ..." oder ähnlich bringt da nichts).
Diese Signatur wächst von Woche zu Woche und enthält immer mehr grundlegende Inhalte die bitte berücksichtigt werden sollten bei bzw. VOR Anfragen !
100% beantwortet werden können nur Anfragen die auch alle relevanten Teile beinhalten die man benötigt für eine Antwort (genaue Beschreibungen/ Angabe von Herstellern/Typen für vorhandenes Material etc.). Bitte vermeiden Sie Aussagen wie "habe viel gelesen, aber versteht das nicht ..." ohne Nennung von dem was Sie gelesen haben und was genau unklar war an den Erklärungen die hier gelesen wurden - den nur dann kann man auch darauf eingehen was event. unklar ist/war.
Bitte unbedingt vor einem Post lesen => Boardregeln / Datenschutz
Wir erteilen hier keine Rechtsberatung, unsere Hinweise sind nach bestem Wissen und bedürfen einer entsprechenden juristischen/technischen weiteren Beratung.
Normkonforme Beratung und Bau sind bei uns selbstverständlich.
Sat-Shop Heilbronn Kunden können sich auch nach dem Kauf auf unseren besten Service verlassen
Hier im Forum wird kein After-Sales-Support für Fremdkäufe geleistet !! Wenden Sie sich dazu an ihren Verkäufer ......
Tristan Uhde / Satanlagen Onlineshop / SAT-Shop Heilbronn
https://www.satshop-heilbronn.de (SSL) / SAT-Onlineforum https://www.satanlagenforum.de (SSL)
Tel ------ (Fragen gehören ins Forum ! Den nur hier können sie richtig bearbeitet werden, auch was hier noch nicht von A-Z genau schon erklärt/behandelt ist ) .. Dieser Hinweis weil täglich dutzende Fragen per Email oder per PM über das Forum rein kommen die noch dazu inhaltlich nicht das intus haben das man etwas dazu sagen könnte.
Wichtiger Hinweis: Zuständigkeiten verantwortliche Elektrofachkraft (VEFK) und Blitzschutzfachkräfte
Informieren Sie sich dort über Folgen und Auswirkungen von Eigenleistung und lassen Sie selbst durchgeführte Installationen von entsprechender Stelle prüfen und abnehmen. Dafür sind VOR ORT spezielle und qualifizierte Blitzschutz-Fachkräfte notwendig, Ferndiagnosen für Blitzschutz/Erdung können hier NICHT durchgeführt werden ("wie kann ICH das machen ..." oder ähnlich bringt da nichts).
Diese Signatur wächst von Woche zu Woche und enthält immer mehr grundlegende Inhalte die bitte berücksichtigt werden sollten bei bzw. VOR Anfragen !
100% beantwortet werden können nur Anfragen die auch alle relevanten Teile beinhalten die man benötigt für eine Antwort (genaue Beschreibungen/ Angabe von Herstellern/Typen für vorhandenes Material etc.). Bitte vermeiden Sie Aussagen wie "habe viel gelesen, aber versteht das nicht ..." ohne Nennung von dem was Sie gelesen haben und was genau unklar war an den Erklärungen die hier gelesen wurden - den nur dann kann man auch darauf eingehen was event. unklar ist/war.
Bitte unbedingt vor einem Post lesen => Boardregeln / Datenschutz
Wir erteilen hier keine Rechtsberatung, unsere Hinweise sind nach bestem Wissen und bedürfen einer entsprechenden juristischen/technischen weiteren Beratung.
Re: Umstieg von Kabel auf Sat mittels Digital Devices Octopus NET 8
Vielen Dank für die nette Begrüßung.
Ich habe mir das eigentlich so vorgestellt, dass ich mein CI Modul direkt in die Octopus stecke und diese dann die Entschlüsselungsarbeit macht.
Ich werde mich mal versuchen, in die Unicable-Thematik einzulesen und schauen, ob meine Clients so etwas unterstützen.
Zu den Clienten zählen überwiegend HTPC´s. Die Frage ist, ob es einen Receiver gibt, der als Client geeignet ist, falls ein TV das nicht kann und dieser auch nicht mit einem HTPC ausgestattet ist.
Prinzipiell stellt sich die Frage, ob die Technik soweit ist, dass das über das Netzwerk äquivalent läuft (Stabilität, Qualität, Geschwindigkeit).
Die Frage ist natürlich auch, was dort für Kosten auf mich zukommen?
Schüssel, LNB, Zubehör (Kabel, Stecker, Traversen für Dachmontage etc.)
Vor allem was genau brauche ich dafür?
Danke und Grüße
Domi
Ich habe mir das eigentlich so vorgestellt, dass ich mein CI Modul direkt in die Octopus stecke und diese dann die Entschlüsselungsarbeit macht.
Ich werde mich mal versuchen, in die Unicable-Thematik einzulesen und schauen, ob meine Clients so etwas unterstützen.
Zu den Clienten zählen überwiegend HTPC´s. Die Frage ist, ob es einen Receiver gibt, der als Client geeignet ist, falls ein TV das nicht kann und dieser auch nicht mit einem HTPC ausgestattet ist.
Prinzipiell stellt sich die Frage, ob die Technik soweit ist, dass das über das Netzwerk äquivalent läuft (Stabilität, Qualität, Geschwindigkeit).
Die Frage ist natürlich auch, was dort für Kosten auf mich zukommen?
Schüssel, LNB, Zubehör (Kabel, Stecker, Traversen für Dachmontage etc.)
Vor allem was genau brauche ich dafür?
Danke und Grüße
Domi
- techno-com
- Site Admin
- Beiträge: 22429
- Registriert: 17. November 2005 09:32
- Wohnort: 74076 Heilbronn
- Hat sich bedankt: 504 Mal
- Danksagung erhalten: 574 Mal
- Kontaktdaten:
Re: Umstieg von Kabel auf Sat mittels Digital Devices Octopus NET 8
Versorgungsanlage incl. Dach-Aufbau, Antenne, LNB, Erdung (Blitzschutz) etc. siehe unter Satanlage Umbau Beratung Komponenten
Das man einfach eine Karte in ein CI steckt die dann das an alle Clienten verteilt ist nicht möglich im vollen Umfang (das es verboten ist muss ich natürlich auch hier dazu schreiben, das wäre ja ein Home-Sharing und ggf. noch übergreifend bei den Abnehmern auf verschiedene Wohneinheiten ...).
Das man einfach eine Karte in ein CI steckt die dann das an alle Clienten verteilt ist nicht möglich im vollen Umfang (das es verboten ist muss ich natürlich auch hier dazu schreiben, das wäre ja ein Home-Sharing und ggf. noch übergreifend bei den Abnehmern auf verschiedene Wohneinheiten ...).
Vielleicht sind wir nicht günstiger als ein Discounter oder reiner Online-Kartonschieber, aber sicherlich besser !
Normkonforme Beratung und Bau sind bei uns selbstverständlich.
Sat-Shop Heilbronn Kunden können sich auch nach dem Kauf auf unseren besten Service verlassen
Hier im Forum wird kein After-Sales-Support für Fremdkäufe geleistet !! Wenden Sie sich dazu an ihren Verkäufer ......
Tristan Uhde / Satanlagen Onlineshop / SAT-Shop Heilbronn
https://www.satshop-heilbronn.de (SSL) / SAT-Onlineforum https://www.satanlagenforum.de (SSL)
Tel ------ (Fragen gehören ins Forum ! Den nur hier können sie richtig bearbeitet werden, auch was hier noch nicht von A-Z genau schon erklärt/behandelt ist ) .. Dieser Hinweis weil täglich dutzende Fragen per Email oder per PM über das Forum rein kommen die noch dazu inhaltlich nicht das intus haben das man etwas dazu sagen könnte.
Wichtiger Hinweis: Zuständigkeiten verantwortliche Elektrofachkraft (VEFK) und Blitzschutzfachkräfte
Informieren Sie sich dort über Folgen und Auswirkungen von Eigenleistung und lassen Sie selbst durchgeführte Installationen von entsprechender Stelle prüfen und abnehmen. Dafür sind VOR ORT spezielle und qualifizierte Blitzschutz-Fachkräfte notwendig, Ferndiagnosen für Blitzschutz/Erdung können hier NICHT durchgeführt werden ("wie kann ICH das machen ..." oder ähnlich bringt da nichts).
Diese Signatur wächst von Woche zu Woche und enthält immer mehr grundlegende Inhalte die bitte berücksichtigt werden sollten bei bzw. VOR Anfragen !
100% beantwortet werden können nur Anfragen die auch alle relevanten Teile beinhalten die man benötigt für eine Antwort (genaue Beschreibungen/ Angabe von Herstellern/Typen für vorhandenes Material etc.). Bitte vermeiden Sie Aussagen wie "habe viel gelesen, aber versteht das nicht ..." ohne Nennung von dem was Sie gelesen haben und was genau unklar war an den Erklärungen die hier gelesen wurden - den nur dann kann man auch darauf eingehen was event. unklar ist/war.
Bitte unbedingt vor einem Post lesen => Boardregeln / Datenschutz
Wir erteilen hier keine Rechtsberatung, unsere Hinweise sind nach bestem Wissen und bedürfen einer entsprechenden juristischen/technischen weiteren Beratung.
Normkonforme Beratung und Bau sind bei uns selbstverständlich.
Sat-Shop Heilbronn Kunden können sich auch nach dem Kauf auf unseren besten Service verlassen
Hier im Forum wird kein After-Sales-Support für Fremdkäufe geleistet !! Wenden Sie sich dazu an ihren Verkäufer ......
Tristan Uhde / Satanlagen Onlineshop / SAT-Shop Heilbronn
https://www.satshop-heilbronn.de (SSL) / SAT-Onlineforum https://www.satanlagenforum.de (SSL)
Tel ------ (Fragen gehören ins Forum ! Den nur hier können sie richtig bearbeitet werden, auch was hier noch nicht von A-Z genau schon erklärt/behandelt ist ) .. Dieser Hinweis weil täglich dutzende Fragen per Email oder per PM über das Forum rein kommen die noch dazu inhaltlich nicht das intus haben das man etwas dazu sagen könnte.
Wichtiger Hinweis: Zuständigkeiten verantwortliche Elektrofachkraft (VEFK) und Blitzschutzfachkräfte
Informieren Sie sich dort über Folgen und Auswirkungen von Eigenleistung und lassen Sie selbst durchgeführte Installationen von entsprechender Stelle prüfen und abnehmen. Dafür sind VOR ORT spezielle und qualifizierte Blitzschutz-Fachkräfte notwendig, Ferndiagnosen für Blitzschutz/Erdung können hier NICHT durchgeführt werden ("wie kann ICH das machen ..." oder ähnlich bringt da nichts).
Diese Signatur wächst von Woche zu Woche und enthält immer mehr grundlegende Inhalte die bitte berücksichtigt werden sollten bei bzw. VOR Anfragen !
100% beantwortet werden können nur Anfragen die auch alle relevanten Teile beinhalten die man benötigt für eine Antwort (genaue Beschreibungen/ Angabe von Herstellern/Typen für vorhandenes Material etc.). Bitte vermeiden Sie Aussagen wie "habe viel gelesen, aber versteht das nicht ..." ohne Nennung von dem was Sie gelesen haben und was genau unklar war an den Erklärungen die hier gelesen wurden - den nur dann kann man auch darauf eingehen was event. unklar ist/war.
Bitte unbedingt vor einem Post lesen => Boardregeln / Datenschutz
Wir erteilen hier keine Rechtsberatung, unsere Hinweise sind nach bestem Wissen und bedürfen einer entsprechenden juristischen/technischen weiteren Beratung.
Re: Umstieg von Kabel auf Sat mittels Digital Devices Octopus NET 8
Vielen Dank, ich werde mich damit beschäftigen.
Wenn ich das auf die schnelle richtig verstanden habe würde mein Vorhaben über eine JESS "Struktur" funktionieren?
Wenn ich das auf die schnelle richtig verstanden habe würde mein Vorhaben über eine JESS "Struktur" funktionieren?
- techno-com
- Site Admin
- Beiträge: 22429
- Registriert: 17. November 2005 09:32
- Wohnort: 74076 Heilbronn
- Hat sich bedankt: 504 Mal
- Danksagung erhalten: 574 Mal
- Kontaktdaten:
Re: Umstieg von Kabel auf Sat mittels Digital Devices Octopus NET 8
Da würde auch Unicable (EN50494) reichen, JESS (EN50607) würde ja nur mehr als 8 Tuner machen und das ist hier nicht notwendig ......
Außer wenn man die NET V2 S2 Max mit 12 Transpondern versorgen wollte.
Unicable => Jultec JPS0501-8TN (8 Umsetzungen am Ausgang)
JESS => Jultec JPS0501-12TN (12 Umsetzungen am Ausgang)
Außer wenn man die NET V2 S2 Max mit 12 Transpondern versorgen wollte.
Unicable => Jultec JPS0501-8TN (8 Umsetzungen am Ausgang)
JESS => Jultec JPS0501-12TN (12 Umsetzungen am Ausgang)
Vielleicht sind wir nicht günstiger als ein Discounter oder reiner Online-Kartonschieber, aber sicherlich besser !
Normkonforme Beratung und Bau sind bei uns selbstverständlich.
Sat-Shop Heilbronn Kunden können sich auch nach dem Kauf auf unseren besten Service verlassen
Hier im Forum wird kein After-Sales-Support für Fremdkäufe geleistet !! Wenden Sie sich dazu an ihren Verkäufer ......
Tristan Uhde / Satanlagen Onlineshop / SAT-Shop Heilbronn
https://www.satshop-heilbronn.de (SSL) / SAT-Onlineforum https://www.satanlagenforum.de (SSL)
Tel ------ (Fragen gehören ins Forum ! Den nur hier können sie richtig bearbeitet werden, auch was hier noch nicht von A-Z genau schon erklärt/behandelt ist ) .. Dieser Hinweis weil täglich dutzende Fragen per Email oder per PM über das Forum rein kommen die noch dazu inhaltlich nicht das intus haben das man etwas dazu sagen könnte.
Wichtiger Hinweis: Zuständigkeiten verantwortliche Elektrofachkraft (VEFK) und Blitzschutzfachkräfte
Informieren Sie sich dort über Folgen und Auswirkungen von Eigenleistung und lassen Sie selbst durchgeführte Installationen von entsprechender Stelle prüfen und abnehmen. Dafür sind VOR ORT spezielle und qualifizierte Blitzschutz-Fachkräfte notwendig, Ferndiagnosen für Blitzschutz/Erdung können hier NICHT durchgeführt werden ("wie kann ICH das machen ..." oder ähnlich bringt da nichts).
Diese Signatur wächst von Woche zu Woche und enthält immer mehr grundlegende Inhalte die bitte berücksichtigt werden sollten bei bzw. VOR Anfragen !
100% beantwortet werden können nur Anfragen die auch alle relevanten Teile beinhalten die man benötigt für eine Antwort (genaue Beschreibungen/ Angabe von Herstellern/Typen für vorhandenes Material etc.). Bitte vermeiden Sie Aussagen wie "habe viel gelesen, aber versteht das nicht ..." ohne Nennung von dem was Sie gelesen haben und was genau unklar war an den Erklärungen die hier gelesen wurden - den nur dann kann man auch darauf eingehen was event. unklar ist/war.
Bitte unbedingt vor einem Post lesen => Boardregeln / Datenschutz
Wir erteilen hier keine Rechtsberatung, unsere Hinweise sind nach bestem Wissen und bedürfen einer entsprechenden juristischen/technischen weiteren Beratung.
Normkonforme Beratung und Bau sind bei uns selbstverständlich.
Sat-Shop Heilbronn Kunden können sich auch nach dem Kauf auf unseren besten Service verlassen
Hier im Forum wird kein After-Sales-Support für Fremdkäufe geleistet !! Wenden Sie sich dazu an ihren Verkäufer ......
Tristan Uhde / Satanlagen Onlineshop / SAT-Shop Heilbronn
https://www.satshop-heilbronn.de (SSL) / SAT-Onlineforum https://www.satanlagenforum.de (SSL)
Tel ------ (Fragen gehören ins Forum ! Den nur hier können sie richtig bearbeitet werden, auch was hier noch nicht von A-Z genau schon erklärt/behandelt ist ) .. Dieser Hinweis weil täglich dutzende Fragen per Email oder per PM über das Forum rein kommen die noch dazu inhaltlich nicht das intus haben das man etwas dazu sagen könnte.
Wichtiger Hinweis: Zuständigkeiten verantwortliche Elektrofachkraft (VEFK) und Blitzschutzfachkräfte
Informieren Sie sich dort über Folgen und Auswirkungen von Eigenleistung und lassen Sie selbst durchgeführte Installationen von entsprechender Stelle prüfen und abnehmen. Dafür sind VOR ORT spezielle und qualifizierte Blitzschutz-Fachkräfte notwendig, Ferndiagnosen für Blitzschutz/Erdung können hier NICHT durchgeführt werden ("wie kann ICH das machen ..." oder ähnlich bringt da nichts).
Diese Signatur wächst von Woche zu Woche und enthält immer mehr grundlegende Inhalte die bitte berücksichtigt werden sollten bei bzw. VOR Anfragen !
100% beantwortet werden können nur Anfragen die auch alle relevanten Teile beinhalten die man benötigt für eine Antwort (genaue Beschreibungen/ Angabe von Herstellern/Typen für vorhandenes Material etc.). Bitte vermeiden Sie Aussagen wie "habe viel gelesen, aber versteht das nicht ..." ohne Nennung von dem was Sie gelesen haben und was genau unklar war an den Erklärungen die hier gelesen wurden - den nur dann kann man auch darauf eingehen was event. unklar ist/war.
Bitte unbedingt vor einem Post lesen => Boardregeln / Datenschutz
Wir erteilen hier keine Rechtsberatung, unsere Hinweise sind nach bestem Wissen und bedürfen einer entsprechenden juristischen/technischen weiteren Beratung.
Re: Umstieg von Kabel auf Sat mittels Digital Devices Octopus NET 8
Das klingt schonmal gut. Wenn ich jetzt sage, dass ich gerne die vollen 12 Tuner nutzen möchte über unicable 2 was brauche ich da an Materialien und wieviel kostet mich das?
Ich checks irgendwie nicht so richtig. Laut meinem Verständnis brauche ich für 12 Tuner 12 LNB´s? Das würde ja aber mit einer Schüssel garnicht gehen?
Sorry für die vielen Fragen, aber ich brauche ein bisschen Starthilfe.
Danke Grüße
Ich checks irgendwie nicht so richtig. Laut meinem Verständnis brauche ich für 12 Tuner 12 LNB´s? Das würde ja aber mit einer Schüssel garnicht gehen?
Sorry für die vielen Fragen, aber ich brauche ein bisschen Starthilfe.
Danke Grüße
- techno-com
- Site Admin
- Beiträge: 22429
- Registriert: 17. November 2005 09:32
- Wohnort: 74076 Heilbronn
- Hat sich bedankt: 504 Mal
- Danksagung erhalten: 574 Mal
- Kontaktdaten:
Re: Umstieg von Kabel auf Sat mittels Digital Devices Octopus NET 8
Der o.g. Jultec JPS0501-12TN wäre der passende, der braucht natürlich nur ein LNB (Quattro-LNB).
Schauen sie mal unter Umstieg Kabel -> SAT mit 2 Satelliten in Mehrfamilienhaus (nicht im Titel mit "2 Satelliten" ablenken lassen).
Sieht dann so aus:

Begriffs-Erklärungen zu den Typenbezeichnungen von Jultec => KLICK
Erklärung zu den Varianten A/T/M/TN => KLICK
Technische Infos -> Teilnehmergesteuerte Einkabelsysteme => KLICK
Schauen sie mal unter Umstieg Kabel -> SAT mit 2 Satelliten in Mehrfamilienhaus (nicht im Titel mit "2 Satelliten" ablenken lassen).
Sieht dann so aus:
Begriffs-Erklärungen zu den Typenbezeichnungen von Jultec => KLICK
Erklärung zu den Varianten A/T/M/TN => KLICK
Technische Infos -> Teilnehmergesteuerte Einkabelsysteme => KLICK
Vielleicht sind wir nicht günstiger als ein Discounter oder reiner Online-Kartonschieber, aber sicherlich besser !
Normkonforme Beratung und Bau sind bei uns selbstverständlich.
Sat-Shop Heilbronn Kunden können sich auch nach dem Kauf auf unseren besten Service verlassen
Hier im Forum wird kein After-Sales-Support für Fremdkäufe geleistet !! Wenden Sie sich dazu an ihren Verkäufer ......
Tristan Uhde / Satanlagen Onlineshop / SAT-Shop Heilbronn
https://www.satshop-heilbronn.de (SSL) / SAT-Onlineforum https://www.satanlagenforum.de (SSL)
Tel ------ (Fragen gehören ins Forum ! Den nur hier können sie richtig bearbeitet werden, auch was hier noch nicht von A-Z genau schon erklärt/behandelt ist ) .. Dieser Hinweis weil täglich dutzende Fragen per Email oder per PM über das Forum rein kommen die noch dazu inhaltlich nicht das intus haben das man etwas dazu sagen könnte.
Wichtiger Hinweis: Zuständigkeiten verantwortliche Elektrofachkraft (VEFK) und Blitzschutzfachkräfte
Informieren Sie sich dort über Folgen und Auswirkungen von Eigenleistung und lassen Sie selbst durchgeführte Installationen von entsprechender Stelle prüfen und abnehmen. Dafür sind VOR ORT spezielle und qualifizierte Blitzschutz-Fachkräfte notwendig, Ferndiagnosen für Blitzschutz/Erdung können hier NICHT durchgeführt werden ("wie kann ICH das machen ..." oder ähnlich bringt da nichts).
Diese Signatur wächst von Woche zu Woche und enthält immer mehr grundlegende Inhalte die bitte berücksichtigt werden sollten bei bzw. VOR Anfragen !
100% beantwortet werden können nur Anfragen die auch alle relevanten Teile beinhalten die man benötigt für eine Antwort (genaue Beschreibungen/ Angabe von Herstellern/Typen für vorhandenes Material etc.). Bitte vermeiden Sie Aussagen wie "habe viel gelesen, aber versteht das nicht ..." ohne Nennung von dem was Sie gelesen haben und was genau unklar war an den Erklärungen die hier gelesen wurden - den nur dann kann man auch darauf eingehen was event. unklar ist/war.
Bitte unbedingt vor einem Post lesen => Boardregeln / Datenschutz
Wir erteilen hier keine Rechtsberatung, unsere Hinweise sind nach bestem Wissen und bedürfen einer entsprechenden juristischen/technischen weiteren Beratung.
Normkonforme Beratung und Bau sind bei uns selbstverständlich.
Sat-Shop Heilbronn Kunden können sich auch nach dem Kauf auf unseren besten Service verlassen
Hier im Forum wird kein After-Sales-Support für Fremdkäufe geleistet !! Wenden Sie sich dazu an ihren Verkäufer ......
Tristan Uhde / Satanlagen Onlineshop / SAT-Shop Heilbronn
https://www.satshop-heilbronn.de (SSL) / SAT-Onlineforum https://www.satanlagenforum.de (SSL)
Tel ------ (Fragen gehören ins Forum ! Den nur hier können sie richtig bearbeitet werden, auch was hier noch nicht von A-Z genau schon erklärt/behandelt ist ) .. Dieser Hinweis weil täglich dutzende Fragen per Email oder per PM über das Forum rein kommen die noch dazu inhaltlich nicht das intus haben das man etwas dazu sagen könnte.
Wichtiger Hinweis: Zuständigkeiten verantwortliche Elektrofachkraft (VEFK) und Blitzschutzfachkräfte
Informieren Sie sich dort über Folgen und Auswirkungen von Eigenleistung und lassen Sie selbst durchgeführte Installationen von entsprechender Stelle prüfen und abnehmen. Dafür sind VOR ORT spezielle und qualifizierte Blitzschutz-Fachkräfte notwendig, Ferndiagnosen für Blitzschutz/Erdung können hier NICHT durchgeführt werden ("wie kann ICH das machen ..." oder ähnlich bringt da nichts).
Diese Signatur wächst von Woche zu Woche und enthält immer mehr grundlegende Inhalte die bitte berücksichtigt werden sollten bei bzw. VOR Anfragen !
100% beantwortet werden können nur Anfragen die auch alle relevanten Teile beinhalten die man benötigt für eine Antwort (genaue Beschreibungen/ Angabe von Herstellern/Typen für vorhandenes Material etc.). Bitte vermeiden Sie Aussagen wie "habe viel gelesen, aber versteht das nicht ..." ohne Nennung von dem was Sie gelesen haben und was genau unklar war an den Erklärungen die hier gelesen wurden - den nur dann kann man auch darauf eingehen was event. unklar ist/war.
Bitte unbedingt vor einem Post lesen => Boardregeln / Datenschutz
Wir erteilen hier keine Rechtsberatung, unsere Hinweise sind nach bestem Wissen und bedürfen einer entsprechenden juristischen/technischen weiteren Beratung.
Re: Umstieg von Kabel auf Sat mittels Digital Devices Octopus NET 8
Vielen Dank, das ist alles sehr Informativ und gut nachvollziehbar. Um sicher zu gehen, dass nachher auch alles problemlos funktioniert, würde ich gerne einen Plan der aktuellen Hausverkabelung mit den entsprechenden Teilnehmern einstellen. Da unsere Verdrahtung dann doch wieder speziell ist und die Anforderungen vllt. doch andere sind. Ich werde mich gleich an die Arbeit machen und diesen dann einstellen. Das wäre super, wenn Sie mir dabei helfen können.
Re: Umstieg von Kabel auf Sat mittels Digital Devices Octopus NET 8
So, ich habe nun mal eine grobe Übersicht erstellt.
Die Schaltung ist deshalb so durcheinander, weil nach dem Neubau zwischendurch renoviert bzw. erweitert wurde.
Die Nummern in den Dosen ist die gewünschte Anzahl der Tuner in den Endgeräten.
Am Besten wäre eine Montage der Schüssel auf dem Dach bzw. auf der Dachgaube. Leider haben wir keine Möglichkeit zusätzliche Kabel vom Dach in den Keller zu verlegen.
Aktuell habe ich auch noch Fragezeichen beim Potenzialausgleich und Blitzschutz.
Meines Wissens liegt im Dachspitz 1.5 mm² Erde (durch die dort montierten Steckdosen). Brauche ich dort auch die 16 mm²?
Bei der Schüssel möchte ich ausreichend Reserven haben (Schlechtwetter etc.). Aus dem anderen Beitrag entnehme ich, dass 85 cm ausreichend sind.
Montieren würde ich diese gerne über eine Dachsparrenständer. Komponenten sind ja auch im anderen Beitrag erwähnt.
Ist eine Realisierung dieser Lösung mittels dem Jultec JPS0501-12TN möglich? Wenn ja, wird dieser besser unter dem Dach, oder im Keller montiert?
Was für Dosen benötige ich für die verschiedenen Räume?
Evtl. können Sie meinen Plan durch Komponenten und Verdrahtungshinweise ergänzen?
Vielen Dank
Die Schaltung ist deshalb so durcheinander, weil nach dem Neubau zwischendurch renoviert bzw. erweitert wurde.
Die Nummern in den Dosen ist die gewünschte Anzahl der Tuner in den Endgeräten.
Am Besten wäre eine Montage der Schüssel auf dem Dach bzw. auf der Dachgaube. Leider haben wir keine Möglichkeit zusätzliche Kabel vom Dach in den Keller zu verlegen.
Aktuell habe ich auch noch Fragezeichen beim Potenzialausgleich und Blitzschutz.
Meines Wissens liegt im Dachspitz 1.5 mm² Erde (durch die dort montierten Steckdosen). Brauche ich dort auch die 16 mm²?
Bei der Schüssel möchte ich ausreichend Reserven haben (Schlechtwetter etc.). Aus dem anderen Beitrag entnehme ich, dass 85 cm ausreichend sind.
Montieren würde ich diese gerne über eine Dachsparrenständer. Komponenten sind ja auch im anderen Beitrag erwähnt.
Ist eine Realisierung dieser Lösung mittels dem Jultec JPS0501-12TN möglich? Wenn ja, wird dieser besser unter dem Dach, oder im Keller montiert?
Was für Dosen benötige ich für die verschiedenen Räume?
Evtl. können Sie meinen Plan durch Komponenten und Verdrahtungshinweise ergänzen?
Vielen Dank
- techno-com
- Site Admin
- Beiträge: 22429
- Registriert: 17. November 2005 09:32
- Wohnort: 74076 Heilbronn
- Hat sich bedankt: 504 Mal
- Danksagung erhalten: 574 Mal
- Kontaktdaten:
Re: Umstieg von Kabel auf Sat mittels Digital Devices Octopus NET 8
Da ist aber jetzt noch was durcheinander !domi1893 hat geschrieben:So, ich habe nun mal eine grobe Übersicht erstellt.
.....
.....
Die Schaltung ist deshalb so durcheinander, weil nach dem Neubau zwischendurch renoviert bzw. erweitert wurde.
Im OG sehe ich eine Durchgangsdose die 2 Ausgänge hat ... gibt es nicht !
Im Keller sehe ich einen 3-fach Verteiler direkt nach dem Kabel-Übergabepunkt nach dem direkt dahinter noch einmal direkt 2 Striche hier abgehen ! Gehören diese Ausgänge zum Verteiler direkt (das dies also ein 5-fach Verteiler ist) ?
Warum führen da eigentlich 2 Kabel zur Versorgung auf den Dachspitz und werden dort dann verteilt ? Wer hat den das geplant ? Da hätte man unten einen 4-fach Verteiler nehmen können (wenn es wirklich ein 5-fach akt. ist !) und dieses dann eine Kabel nach oben dann dort mit einem 2-fach Verteiler aufsplitten können ....
Ggf. werden ja auch gar nicht alle Anschlussdosen jetzt direkt benötigt, das könnte man dann ggf. auch tlw. erst weglassen !?
Dach = Erdungspflicht ! Habe ich oben alles schon verlinkt dazu, weiterhin wird es in dem verlinkten Beitrag ganz genau von A-Z beschrieben ....domi1893 hat geschrieben:Am Besten wäre eine Montage der Schüssel auf dem Dach bzw. auf der Dachgaube. Leider haben wir keine Möglichkeit zusätzliche Kabel vom Dach in den Keller zu verlegen.
1.5mm² wird in den verlinkten Beiträgen zur Erdung sicherlich nicht genannt als ausreichend für einen Blitzschutz, das reicht noch nicht einmal für den Potentialausgleich ganz abgesehen davon das man dafür sicherlich nicht den PE von der Stromverkabelung heranziehen darf !domi1893 hat geschrieben:Aktuell habe ich auch noch Fragezeichen beim Potenzialausgleich und Blitzschutz.
Meines Wissens liegt im Dachspitz 1.5 mm² Erde (durch die dort montierten Steckdosen). Brauche ich dort auch die 16 mm²?
Oben ist ein Beitrag verlinkt der verschiedene Aufbau-Szenarien beschreibt, unter Einkabelmultischalter Kathrein EXU 908 mit normalen Multischalter erweitern finden sie aber einen noch besser passenden Beitrag (eines leider sehr beratungsresistenten Users hier der den Beitrag dadurch sehr aufgebläht hat mit 80% irrelevanten Sachen ... Aber im Beitrag gibt es verschiedene Aufbauten zu sehen wie man eine alte Bestandsverkabelung in verschiedenen Anwendungen verwenden kann und was davon am besten ist ...).domi1893 hat geschrieben:Ist eine Realisierung dieser Lösung mittels dem Jultec JPS0501-12TN möglich? Wenn ja, wird dieser besser unter dem Dach, oder im Keller montiert?
Was für Dosen benötige ich für die verschiedenen Räume?
In diesen beiden Beiträgen finden sie alles was für sie hier relevant ist, incl. Materialplan etc. etc. etc.
Ich kann ihnen hier jetzt eine Liste mit Material rein schreiben... bringt ihnen aber absolut nichts wenn sie danach nicht annähernd verstehen warum dieses Komponenten und was diese eigentlich für einen Sinn haben.
Vielleicht sind wir nicht günstiger als ein Discounter oder reiner Online-Kartonschieber, aber sicherlich besser !
Normkonforme Beratung und Bau sind bei uns selbstverständlich.
Sat-Shop Heilbronn Kunden können sich auch nach dem Kauf auf unseren besten Service verlassen
Hier im Forum wird kein After-Sales-Support für Fremdkäufe geleistet !! Wenden Sie sich dazu an ihren Verkäufer ......
Tristan Uhde / Satanlagen Onlineshop / SAT-Shop Heilbronn
https://www.satshop-heilbronn.de (SSL) / SAT-Onlineforum https://www.satanlagenforum.de (SSL)
Tel ------ (Fragen gehören ins Forum ! Den nur hier können sie richtig bearbeitet werden, auch was hier noch nicht von A-Z genau schon erklärt/behandelt ist ) .. Dieser Hinweis weil täglich dutzende Fragen per Email oder per PM über das Forum rein kommen die noch dazu inhaltlich nicht das intus haben das man etwas dazu sagen könnte.
Wichtiger Hinweis: Zuständigkeiten verantwortliche Elektrofachkraft (VEFK) und Blitzschutzfachkräfte
Informieren Sie sich dort über Folgen und Auswirkungen von Eigenleistung und lassen Sie selbst durchgeführte Installationen von entsprechender Stelle prüfen und abnehmen. Dafür sind VOR ORT spezielle und qualifizierte Blitzschutz-Fachkräfte notwendig, Ferndiagnosen für Blitzschutz/Erdung können hier NICHT durchgeführt werden ("wie kann ICH das machen ..." oder ähnlich bringt da nichts).
Diese Signatur wächst von Woche zu Woche und enthält immer mehr grundlegende Inhalte die bitte berücksichtigt werden sollten bei bzw. VOR Anfragen !
100% beantwortet werden können nur Anfragen die auch alle relevanten Teile beinhalten die man benötigt für eine Antwort (genaue Beschreibungen/ Angabe von Herstellern/Typen für vorhandenes Material etc.). Bitte vermeiden Sie Aussagen wie "habe viel gelesen, aber versteht das nicht ..." ohne Nennung von dem was Sie gelesen haben und was genau unklar war an den Erklärungen die hier gelesen wurden - den nur dann kann man auch darauf eingehen was event. unklar ist/war.
Bitte unbedingt vor einem Post lesen => Boardregeln / Datenschutz
Wir erteilen hier keine Rechtsberatung, unsere Hinweise sind nach bestem Wissen und bedürfen einer entsprechenden juristischen/technischen weiteren Beratung.
Normkonforme Beratung und Bau sind bei uns selbstverständlich.
Sat-Shop Heilbronn Kunden können sich auch nach dem Kauf auf unseren besten Service verlassen
Hier im Forum wird kein After-Sales-Support für Fremdkäufe geleistet !! Wenden Sie sich dazu an ihren Verkäufer ......
Tristan Uhde / Satanlagen Onlineshop / SAT-Shop Heilbronn
https://www.satshop-heilbronn.de (SSL) / SAT-Onlineforum https://www.satanlagenforum.de (SSL)
Tel ------ (Fragen gehören ins Forum ! Den nur hier können sie richtig bearbeitet werden, auch was hier noch nicht von A-Z genau schon erklärt/behandelt ist ) .. Dieser Hinweis weil täglich dutzende Fragen per Email oder per PM über das Forum rein kommen die noch dazu inhaltlich nicht das intus haben das man etwas dazu sagen könnte.
Wichtiger Hinweis: Zuständigkeiten verantwortliche Elektrofachkraft (VEFK) und Blitzschutzfachkräfte
Informieren Sie sich dort über Folgen und Auswirkungen von Eigenleistung und lassen Sie selbst durchgeführte Installationen von entsprechender Stelle prüfen und abnehmen. Dafür sind VOR ORT spezielle und qualifizierte Blitzschutz-Fachkräfte notwendig, Ferndiagnosen für Blitzschutz/Erdung können hier NICHT durchgeführt werden ("wie kann ICH das machen ..." oder ähnlich bringt da nichts).
Diese Signatur wächst von Woche zu Woche und enthält immer mehr grundlegende Inhalte die bitte berücksichtigt werden sollten bei bzw. VOR Anfragen !
100% beantwortet werden können nur Anfragen die auch alle relevanten Teile beinhalten die man benötigt für eine Antwort (genaue Beschreibungen/ Angabe von Herstellern/Typen für vorhandenes Material etc.). Bitte vermeiden Sie Aussagen wie "habe viel gelesen, aber versteht das nicht ..." ohne Nennung von dem was Sie gelesen haben und was genau unklar war an den Erklärungen die hier gelesen wurden - den nur dann kann man auch darauf eingehen was event. unklar ist/war.
Bitte unbedingt vor einem Post lesen => Boardregeln / Datenschutz
Wir erteilen hier keine Rechtsberatung, unsere Hinweise sind nach bestem Wissen und bedürfen einer entsprechenden juristischen/technischen weiteren Beratung.
Re: Umstieg von Kabel auf Sat mittels Digital Devices Octopus NET 8
Ok, ich lerne langsam dazu - wenn auch nur langsam :-D
Nach meinen Informationen befindet auf dem Dachspitz auch noch ein 16mm² Potentialausgleich, den muss ich noch suchen.
Sehe ich das richtig, dass der Blitzschutz der Anlage dann über den Blitzableiter läuft und der Potentialausgleich getrennt über die innenliegende 16 mm² Verdrahtung?
Wenn ich den verlinkten Beitrag zum Aufbau der Schüssel richtig interpretiert habe, ist die Anbringung der Schüssel auf dem Dach eher ungünstig? Ist das tatsächlich nur eine "Notlösung" oder sind die Nachteile nicht erwähnenswert?
Ich habe in der Zeichnung auch die Nummern der Tuner geändert. So wie es dort drinsteht, ist es im Moment und muss es auch mindestens nach der Umstellung sein. Allerdings möchte ich das System nach Möglichkeit so auslegen, dass ein Einsatz der Tuner aus der ersten Abbildung möglich ist.
Was mir gerade noch Schwierigkeiten bereitet, sind die ganzen Begriffe des JESS-Systems. Und ob wirklich alle Kanäle dann an jedem Tuner vollständig verfügbar sind. Aber ich lerne ja langsam :-) Eine grobe Kostenabschätzung fällt mir im Moment auch noch schwer. Also geht´s eher Richtung 500-1000 Euro (ohne Receiver) oder deutlich darüber.
Grüße
Domi
War falsch eingezeichnet, habe ich korrigert in der Zeichnungtechno-com hat geschrieben:Da ist aber jetzt noch was durcheinander !
Im OG sehe ich eine Durchgangsdose die 2 Ausgänge hat ... gibt es nicht !
Die gehören zum Verteiler, ja.techno-com hat geschrieben:Im Keller sehe ich einen 3-fach Verteiler direkt nach dem Kabel-Übergabepunkt nach dem direkt dahinter noch einmal direkt 2 Striche hier abgehen ! Gehören diese Ausgänge zum Verteiler direkt (das dies also ein 5-fach Verteiler ist) ?
Das hat folgenden Grund: Beim Hausbau wurde ein Kabel in den Dachspitz als "Reserve" sozusagen gelegt, im Obergeschoss war ein Kinderzimmer von Anfang an mit dem direkten Anschluss aus dem Keller versorgt. Dann kam ein zweites Kinderzimmer dazu. Baulich bedingt hatte es sich angeboten, das Reservekabel dafür zu nehmen. In der Zwischenzeit wurde das OG weiter ausgebaut, da das Reservekabel recht kurz war, war hier keine Vernünftige Montage eines Verteilers möglich. Deshalb wurde ein weiteres Kabel im Zuge der Umbaumaßnahmen aus dem Keller in den Dachspitz verlegt. Theoretisch könnte man das alte Kinderzimmer auf den neuen Verteiler mit draufhängen, dann wäre ein Kabel aus dem Keller wieder Reserve.techno-com hat geschrieben:Warum führen da eigentlich 2 Kabel zur Versorgung auf den Dachspitz und werden dort dann verteilt ? Wer hat den das geplant ? Da hätte man unten einen 4-fach Verteiler nehmen können (wenn es wirklich ein 5-fach akt. ist !) und dieses dann eine Kabel nach oben dann dort mit einem 2-fach Verteiler aufsplitten können ....
Ja, habe ich mir jetzt mal durchgelesen. Auf dem Dach befindet sich ein Blitzableiter. Wenn ich das richtig verstanden habe, lässt sich die Schüssel damit erden?techno-com hat geschrieben:domi1893 hat geschrieben:
Am Besten wäre eine Montage der Schüssel auf dem Dach bzw. auf der Dachgaube. Leider haben wir keine Möglichkeit zusätzliche Kabel vom Dach in den Keller zu verlegen.
Dach = Erdungspflicht ! Habe ich oben alles schon verlinkt dazu, weiterhin wird es in dem verlinkten Beitrag ganz genau von A-Z beschrieben ....
Nach meinen Informationen befindet auf dem Dachspitz auch noch ein 16mm² Potentialausgleich, den muss ich noch suchen.
Sehe ich das richtig, dass der Blitzschutz der Anlage dann über den Blitzableiter läuft und der Potentialausgleich getrennt über die innenliegende 16 mm² Verdrahtung?
Wenn ich den verlinkten Beitrag zum Aufbau der Schüssel richtig interpretiert habe, ist die Anbringung der Schüssel auf dem Dach eher ungünstig? Ist das tatsächlich nur eine "Notlösung" oder sind die Nachteile nicht erwähnenswert?
Ich habe in der Zeichnung auch die Nummern der Tuner geändert. So wie es dort drinsteht, ist es im Moment und muss es auch mindestens nach der Umstellung sein. Allerdings möchte ich das System nach Möglichkeit so auslegen, dass ein Einsatz der Tuner aus der ersten Abbildung möglich ist.
Was mir gerade noch Schwierigkeiten bereitet, sind die ganzen Begriffe des JESS-Systems. Und ob wirklich alle Kanäle dann an jedem Tuner vollständig verfügbar sind. Aber ich lerne ja langsam :-) Eine grobe Kostenabschätzung fällt mir im Moment auch noch schwer. Also geht´s eher Richtung 500-1000 Euro (ohne Receiver) oder deutlich darüber.
Grüße
Domi
- techno-com
- Site Admin
- Beiträge: 22429
- Registriert: 17. November 2005 09:32
- Wohnort: 74076 Heilbronn
- Hat sich bedankt: 504 Mal
- Danksagung erhalten: 574 Mal
- Kontaktdaten:
Re: Umstieg von Kabel auf Sat mittels Digital Devices Octopus NET 8
Da haben sie aber nur 50% meiner Fragen beantwortet und korrigiert ..... da ist immer noch ein Kabel frei in der Luft auf einmal verteilt von 1 auf 2 (siehe mein Punkt in ihrer Zeichnung). Die einfache Antwort wäre ggf. gewesen: "das ist ein 3-fach/4-fach Verteiler vom Kabel-Übergabepunkt ....". Hatte ich genau so angefragt.domi1893 hat geschrieben:War falsch eingezeichnet, habe ich korrigert in der Zeichnung
.......
Die gehören zum Verteiler, ja.
Richtug und sehr gut so. Ein Kabel wäre aktuell nicht notwendig bei einem Umbau/ einer Erweiterung später ggf. noch von Nutzen.domi1893 hat geschrieben:Das hat folgenden Grund: Beim Hausbau wurde ein Kabel in den Dachspitz als "Reserve" sozusagen gelegt, im Obergeschoss war ein Kinderzimmer von Anfang an mit dem direkten Anschluss aus dem Keller versorgt. Dann kam ein zweites Kinderzimmer dazu. Baulich bedingt hatte es sich angeboten, das Reservekabel dafür zu nehmen. In der Zwischenzeit wurde das OG weiter ausgebaut, da das Reservekabel recht kurz war, war hier keine Vernünftige Montage eines Verteilers möglich. Deshalb wurde ein weiteres Kabel im Zuge der Umbaumaßnahmen aus dem Keller in den Dachspitz verlegt. Theoretisch könnte man das alte Kinderzimmer auf den neuen Verteiler mit draufhängen, dann wäre ein Kabel aus dem Keller wieder Reserve.
Wenn da eine Haus-Blitzschutzanlage vorhanden ist dann sollte man die Erdung der Satanlage in diese mit einbeziehen ! ABER .... Arbeiten an Blitzschutzsystemen unterliegen dem Fachpersonal, siehe meine Fussnote die jedem Beitrag von mir anhängt.domi1893 hat geschrieben:Ja, habe ich mir jetzt mal durchgelesen. Auf dem Dach befindet sich ein Blitzableiter. Wenn ich das richtig verstanden habe, lässt sich die Schüssel damit erden?
Fakten bitte ! Es bringt nichts auf etwas aufzubauen das dann doch nicht vorhanden istdomi1893 hat geschrieben:Nach meinen Informationen befindet auf dem Dachspitz auch noch ein 16mm² Potentialausgleich, den muss ich noch suchen.

Das passt widerrum .... äußerer Blitzschutz wird über die Haus-Blitzschutzanlage durchgeführt (ob direkt oder getrennt über Fangstange sollte der Blitzschutzbauer vor Ort bestimmen wobei eine Fangstange immer die viel bessere Lösung ist) und der Potentialausgleich kann über das innen liegende 16mm² (wenn es da ist und auch den richtigen Verlauft hat, das kann die Fachkraft vor Ort nur raus messen) verwendet werden da größerer Durchschnitt immer möglich ist (4mm² wären dafür ja ausreichend).domi1893 hat geschrieben:Sehe ich das richtig, dass der Blitzschutz der Anlage dann über den Blitzableiter läuft und der Potentialausgleich getrennt über die innenliegende 16 mm² Verdrahtung?
Ob auf dem Dach oder an der Giebelwand im Nicht-Blitz-geschützten Bereich (siehe Link auf den Erdungsbeitrag wo die Abstände erklärt sind die eingehalten werden müssen um in den Blitz-geschützten-Bereich zu kommen) ist kein Unterschied, die Behandlung der Erdung ist in beiden Fällen absolut gleich.domi1893 hat geschrieben:Wenn ich den verlinkten Beitrag zum Aufbau der Schüssel richtig interpretiert habe, ist die Anbringung der Schüssel auf dem Dach eher ungünstig? Ist das tatsächlich nur eine "Notlösung" oder sind die Nachteile nicht erwähnenswert?
In ihrem Fall das wir hier bis zu 5 GETRENNTE Stränge aufbauen könnten ist eine Erweiterung jederzeit möglich, das sogar bis zu einer Ausbaustufe das jeder dieser 5 Stränge 12 Tuner versorgen könnte (5x Jultec JPS0501-12 dann kaskadiert hintereinander geschalten - was allerdings nur ein Bsp. ist und sicherlich niemals so zur Anwendung kommen wirddomi1893 hat geschrieben:Ich habe in der Zeichnung auch die Nummern der Tuner geändert. So wie es dort drinsteht, ist es im Moment und muss es auch mindestens nach der Umstellung sein. Allerdings möchte ich das System nach Möglichkeit so auslegen, dass ein Einsatz der Tuner aus der ersten Abbildung möglich ist.

Strang 1 + 2 + 5 wären sogar Anschlüsse die man als "Legacy" verwenden könnte, dafür also den Legacy-Ausgang vom JPS0501-12 zusätzlich verwenden könnte (Legacy = Standard Ausgang der sich verhält wie in normaler LNB- bzw. Multischalter-Ausgang. Der Receiver, max. ein Single-Receiver möglich, müsste nicht unicable-tauglich sein - Achtung: hier muss eine andere Antennendose dann verwendet werden, eine Stichdose für diesen Anschluss dann => Jultec JAD300TRS).
Fazit: bei ihnen nehmen wir mal 4 Stränge an + 1x Legacy-Versorgung. Legacy ist oben besprochen, sollte klar sein ?
Den Unicable-Ausgang (von z.B. einem Jultec JPS0501-12TN) splittet man über einen 4-fach Verteiler auf und versorgt so alle anderen Stränge. Antennendosen-Bestimmung später, zuerst sollte man das grundlegendste wie vor allem der gewünschte Multischalter besprochen/geklärt/gefunden werden.
Ein noch möglicher Aufbau wäre das zu machen über einen Multischalter der schon 4 Ausgänge hätte (da dieser keinen Legacy-Ausgang hat könnten man einen Ausgang splitten mit einem 2-fach Verteiler !)... so z.B. der JPS0504-6TN ! Da wären dann schon 4 absolut getrennte Ausgänge die auch alle die CSS-/Legacy-Kombifunktion unterstützen würden.
domi1893 hat geschrieben:Ok, ich lerne langsam dazu - wenn auch nur langsam
Ich bin immer bestrebt alles so zu erklären bzw. auch zu verlinken das man auch das kapiert/verstehen kann was ich schreibe. Dafür verlinkte ich sehr viele Sachen, die sollte man daher auch immer ganz genau lesen ... das ist sehr wichtig, sonst kann ich hier nur Sachen empfehlen die sie hinterher nicht verstehen und das ist nicht in unserem Sinn !domi1893 hat geschrieben:Was mir gerade noch Schwierigkeiten bereitet, sind die ganzen Begriffe des JESS-Systems. Und ob wirklich alle Kanäle dann an jedem Tuner vollständig verfügbar sind. Aber ich lerne ja langsam :-) Eine grobe Kostenabschätzung fällt mir im Moment auch noch schwer. Also geht´s eher Richtung 500-1000 Euro (ohne Receiver) oder deutlich darüber.
Preise kann man erst ersehen wenn die Planung steht ....
Vielleicht sind wir nicht günstiger als ein Discounter oder reiner Online-Kartonschieber, aber sicherlich besser !
Normkonforme Beratung und Bau sind bei uns selbstverständlich.
Sat-Shop Heilbronn Kunden können sich auch nach dem Kauf auf unseren besten Service verlassen
Hier im Forum wird kein After-Sales-Support für Fremdkäufe geleistet !! Wenden Sie sich dazu an ihren Verkäufer ......
Tristan Uhde / Satanlagen Onlineshop / SAT-Shop Heilbronn
https://www.satshop-heilbronn.de (SSL) / SAT-Onlineforum https://www.satanlagenforum.de (SSL)
Tel ------ (Fragen gehören ins Forum ! Den nur hier können sie richtig bearbeitet werden, auch was hier noch nicht von A-Z genau schon erklärt/behandelt ist ) .. Dieser Hinweis weil täglich dutzende Fragen per Email oder per PM über das Forum rein kommen die noch dazu inhaltlich nicht das intus haben das man etwas dazu sagen könnte.
Wichtiger Hinweis: Zuständigkeiten verantwortliche Elektrofachkraft (VEFK) und Blitzschutzfachkräfte
Informieren Sie sich dort über Folgen und Auswirkungen von Eigenleistung und lassen Sie selbst durchgeführte Installationen von entsprechender Stelle prüfen und abnehmen. Dafür sind VOR ORT spezielle und qualifizierte Blitzschutz-Fachkräfte notwendig, Ferndiagnosen für Blitzschutz/Erdung können hier NICHT durchgeführt werden ("wie kann ICH das machen ..." oder ähnlich bringt da nichts).
Diese Signatur wächst von Woche zu Woche und enthält immer mehr grundlegende Inhalte die bitte berücksichtigt werden sollten bei bzw. VOR Anfragen !
100% beantwortet werden können nur Anfragen die auch alle relevanten Teile beinhalten die man benötigt für eine Antwort (genaue Beschreibungen/ Angabe von Herstellern/Typen für vorhandenes Material etc.). Bitte vermeiden Sie Aussagen wie "habe viel gelesen, aber versteht das nicht ..." ohne Nennung von dem was Sie gelesen haben und was genau unklar war an den Erklärungen die hier gelesen wurden - den nur dann kann man auch darauf eingehen was event. unklar ist/war.
Bitte unbedingt vor einem Post lesen => Boardregeln / Datenschutz
Wir erteilen hier keine Rechtsberatung, unsere Hinweise sind nach bestem Wissen und bedürfen einer entsprechenden juristischen/technischen weiteren Beratung.
Normkonforme Beratung und Bau sind bei uns selbstverständlich.
Sat-Shop Heilbronn Kunden können sich auch nach dem Kauf auf unseren besten Service verlassen
Hier im Forum wird kein After-Sales-Support für Fremdkäufe geleistet !! Wenden Sie sich dazu an ihren Verkäufer ......
Tristan Uhde / Satanlagen Onlineshop / SAT-Shop Heilbronn
https://www.satshop-heilbronn.de (SSL) / SAT-Onlineforum https://www.satanlagenforum.de (SSL)
Tel ------ (Fragen gehören ins Forum ! Den nur hier können sie richtig bearbeitet werden, auch was hier noch nicht von A-Z genau schon erklärt/behandelt ist ) .. Dieser Hinweis weil täglich dutzende Fragen per Email oder per PM über das Forum rein kommen die noch dazu inhaltlich nicht das intus haben das man etwas dazu sagen könnte.
Wichtiger Hinweis: Zuständigkeiten verantwortliche Elektrofachkraft (VEFK) und Blitzschutzfachkräfte
Informieren Sie sich dort über Folgen und Auswirkungen von Eigenleistung und lassen Sie selbst durchgeführte Installationen von entsprechender Stelle prüfen und abnehmen. Dafür sind VOR ORT spezielle und qualifizierte Blitzschutz-Fachkräfte notwendig, Ferndiagnosen für Blitzschutz/Erdung können hier NICHT durchgeführt werden ("wie kann ICH das machen ..." oder ähnlich bringt da nichts).
Diese Signatur wächst von Woche zu Woche und enthält immer mehr grundlegende Inhalte die bitte berücksichtigt werden sollten bei bzw. VOR Anfragen !
100% beantwortet werden können nur Anfragen die auch alle relevanten Teile beinhalten die man benötigt für eine Antwort (genaue Beschreibungen/ Angabe von Herstellern/Typen für vorhandenes Material etc.). Bitte vermeiden Sie Aussagen wie "habe viel gelesen, aber versteht das nicht ..." ohne Nennung von dem was Sie gelesen haben und was genau unklar war an den Erklärungen die hier gelesen wurden - den nur dann kann man auch darauf eingehen was event. unklar ist/war.
Bitte unbedingt vor einem Post lesen => Boardregeln / Datenschutz
Wir erteilen hier keine Rechtsberatung, unsere Hinweise sind nach bestem Wissen und bedürfen einer entsprechenden juristischen/technischen weiteren Beratung.
Re: Umstieg von Kabel auf Sat mittels Digital Devices Octopus NET 8
Sorry, installiert ist dort eine Einheit der Kabel BW. Von dort aus wird Internet und Telefon Verteilt. Telefon über eine Telefonanlage. Die TV Verdrahtung erfolgt über einen Verteiler mit 5 Anschlüssen (Alle Abzweige in die darüber liegenden Stockwerke auf einem Verteiler auch der, der in der Skizze falsch dargestellt ist) wobei das Kabel für den Raum im Keller aktuell an der Kabel BW TV/Internet Dose eingesteckt ist. Ein Verstärker ist auf der Einheit der KabelBW ebenfalls angebracht. Ich könnte mir vorstellen, dass die KBW nach Beendigung des Vertragsverhältnisses (Nur TV) etwas davon abbaut? Internet und Telefon würde bei der KBW bleiben.techno-com hat geschrieben:Da haben sie aber nur 50% meiner Fragen beantwortet und korrigiert ..... da ist immer noch ein Kabel frei in der Luft auf einmal verteilt von 1 auf 2 (siehe mein Punkt in ihrer Zeichnung). Die einfache Antwort wäre ggf. gewesen: "das ist ein 3-fach/4-fach Verteiler vom Kabel-Übergabepunkt ....". Hatte ich genau so angefragt.
Ist klar. Mir geht es jetzt mal in erster Linie um die Hardware die nötig ist und ob es so funktioniert. Anschließen lasse ich machen dann.techno-com hat geschrieben:Wenn da eine Haus-Blitzschutzanlage vorhanden ist dann sollte man die Erdung der Satanlage in diese mit einbeziehen ! ABER .... Arbeiten an Blitzschutzsystemen unterliegen dem Fachpersonal, siehe meine Fussnote die jedem Beitrag von mir anhängt.
Kläre ich ab. Was wäre die Alternative? Vom Dachspitz kommt man in den Sicherungskasten des OG. Dort müsste ja auch ein Potentialausgleich vorhanden sein. Würde dies funktionieren?techno-com hat geschrieben:Fakten bitte ! Es bringt nichts auf etwas aufzubauen das dann doch nicht vorhanden ist Weiterhin reicht für ein Potentialausgleich ein 4mm² Kabel aus. Ich bitte sie eindringlich die verlinkten Beiträge aufmerksam zu lesen, wir drehen uns sonst mit Vermutungen weiterhin nur im Kreis (wobei solche Arbeiten, wie o.g., dem Fachpersonal unterliegen und nur so auch die gesetzliche Vorschriften erfüllen.
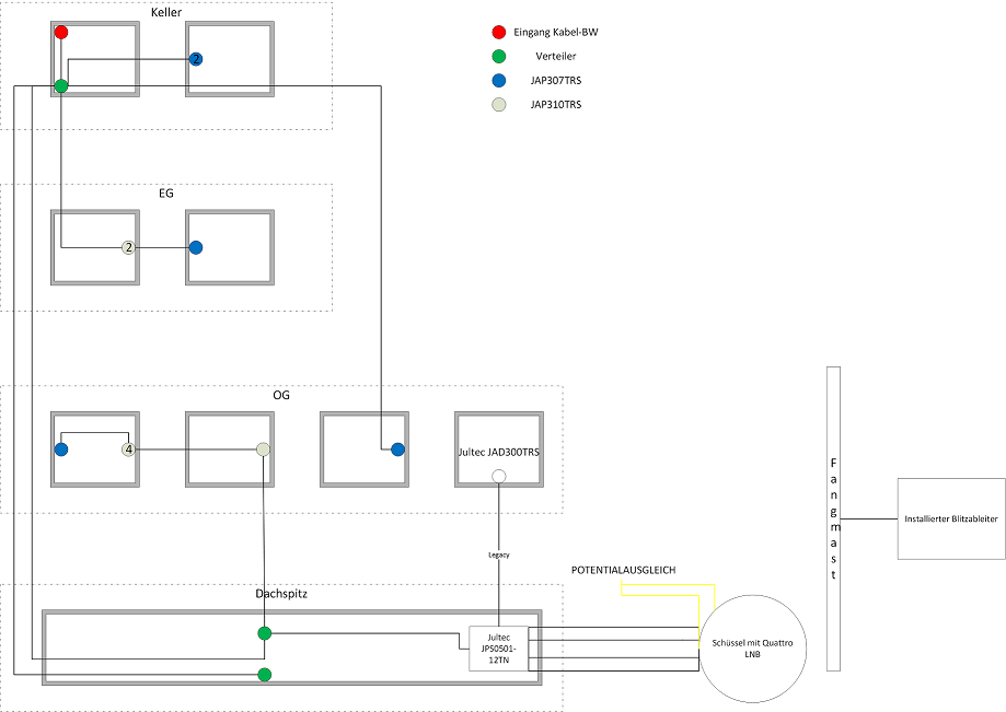
Ich habe mal eine Prinzipskizze gemacht, wie ich momentan denke, dass es laufen könnte. (Bitte Legende beachten)techno-com hat geschrieben:Fazit: bei ihnen nehmen wir mal 4 Stränge an + 1x Legacy-Versorgung. Legacy ist oben besprochen, sollte klar sein ?
Den Unicable-Ausgang (von z.B. einem Jultec JPS0501-12TN) splittet man über einen 4-fach Verteiler auf und versorgt so alle anderen Stränge. Antennendosen-Bestimmung später, zuerst sollte man das grundlegendste wie vor allem der gewünschte Multischalter besprochen/geklärt/gefunden werden.
Nach meinem jetztigen Verständnis ist eine Anbringung des Jultec JPS0501-12TN im Keller nicht ohne weiteres möglich, da ich ja die 4 Kabel vom LNB dort hinführen muss.
Deshalb denke ich, dass es nach diesem Prinzip funktionieren könnte
Finde ich auch gut so.techno-com hat geschrieben:Ich bin immer bestrebt alles so zu erklären bzw. auch zu verlinken das man auch das kapiert/verstehen kann was ich schreibe. Dafür verlinkte ich sehr viele Sachen, die sollte man daher auch immer ganz genau lesen ... das ist sehr wichtig, sonst kann ich hier nur Sachen empfehlen die sie hinterher nicht verstehen und das ist nicht in unserem Sinn !
Preise kann man erst ersehen wenn die Planung steht ....
Ich hoffe, dass ich jetzt nichts vergessen habe.
- techno-com
- Site Admin
- Beiträge: 22429
- Registriert: 17. November 2005 09:32
- Wohnort: 74076 Heilbronn
- Hat sich bedankt: 504 Mal
- Danksagung erhalten: 574 Mal
- Kontaktdaten:
Re: Umstieg von Kabel auf Sat mittels Digital Devices Octopus NET 8
KabelBW-Versorgung (dann nur noch Internet + Tel) läuft ja weiter, das wird dann nur entsprechend in die Hausverteilung abgeklemmt die dann für Sat-Empfang/-Verteilung genutzt wird und nur noch auf das Modem belassen das dies versorgt wird.domi1893 hat geschrieben:Sorry, installiert ist dort eine Einheit der Kabel BW. Von dort aus wird Internet und Telefon Verteilt. Telefon über eine Telefonanlage. Die TV Verdrahtung erfolgt über einen Verteiler mit 5 Anschlüssen (Alle Abzweige in die darüber liegenden Stockwerke auf einem Verteiler auch der, der in der Skizze falsch dargestellt ist) wobei das Kabel für den Raum im Keller aktuell an der Kabel BW TV/Internet Dose eingesteckt ist. Ein Verstärker ist auf der Einheit der KabelBW ebenfalls angebracht. Ich könnte mir vorstellen, dass die KBW nach Beendigung des Vertragsverhältnisses (Nur TV) etwas davon abbaut? Internet und Telefon würde bei der KBW bleiben.
Das ist alles eine Sache der Fachkraft vor Ort die dies beurteilen muss und das benötigte Material einschätzen muss.domi1893 hat geschrieben:Ist klar. Mir geht es jetzt mal in erster Linie um die Hardware die nötig ist und ob es so funktioniert. Anschließen lasse ich machen dann.
Auf jeden Fall dann eine Fangstange an den Mast, die muss aber genau berechnet werden nach den orig. Gegebenheiten.
Auch das ist eine Beurteilung vor Ort von einer Fachkraft die das genau anschauen und ggf. sogar durchmessen kann.domi1893 hat geschrieben:Kläre ich ab. Was wäre die Alternative? Vom Dachspitz kommt man in den Sicherungskasten des OG. Dort müsste ja auch ein Potentialausgleich vorhanden sein. Würde dies funktionieren?
Ich habe das jetzt mal geändert, vom Prinzip her stimmt aber fast alles was sie gezeichnet hatte ! JAP-Antennendosen sind keine notwendig, es reichen hier die die JAD-Dosen wenn nur sie da Hand an die Receiver-Programmierungen legen und somit eine Fehlprogrammierung auszuschließen ist.domi1893 hat geschrieben:Ich habe mal eine Prinzipskizze gemacht, wie ich momentan denke, dass es laufen könnte. (Bitte Legende beachten)
......
Nach meinem jetztigen Verständnis ist eine Anbringung des Jultec JPS0501-12TN im Keller nicht ohne weiteres möglich, da ich ja die 4 Kabel vom LNB dort hinführen muss.
Deshalb denke ich, dass es nach diesem Prinzip funktionieren könnte
Potentialausgleich (wo der hin muss - hier noch besser beide Ausgangskabel nach dem Verteiler im Dachspitz mit rein nehmen !!) habe ich mal korrigiert einezeichent, woran der dann angeschlossen werden muss wie o.g. gesagt vor Ort bestimmen lassen.
Auf Anhieb fällt mir da jetzt nur ein F-Endwiderstand DC entkoppelte auf dem am JPS-System nicht genutzten terr. Eingang (CATV beschriftet).domi1893 hat geschrieben:Ich hoffe, dass ich jetzt nichts vergessen habe.
Und natürlich eine Hand voll passender, guter Stecker für die Verkabelung (Cabelcon Self-Install Stecker).
Vielleicht sind wir nicht günstiger als ein Discounter oder reiner Online-Kartonschieber, aber sicherlich besser !
Normkonforme Beratung und Bau sind bei uns selbstverständlich.
Sat-Shop Heilbronn Kunden können sich auch nach dem Kauf auf unseren besten Service verlassen
Hier im Forum wird kein After-Sales-Support für Fremdkäufe geleistet !! Wenden Sie sich dazu an ihren Verkäufer ......
Tristan Uhde / Satanlagen Onlineshop / SAT-Shop Heilbronn
https://www.satshop-heilbronn.de (SSL) / SAT-Onlineforum https://www.satanlagenforum.de (SSL)
Tel ------ (Fragen gehören ins Forum ! Den nur hier können sie richtig bearbeitet werden, auch was hier noch nicht von A-Z genau schon erklärt/behandelt ist ) .. Dieser Hinweis weil täglich dutzende Fragen per Email oder per PM über das Forum rein kommen die noch dazu inhaltlich nicht das intus haben das man etwas dazu sagen könnte.
Wichtiger Hinweis: Zuständigkeiten verantwortliche Elektrofachkraft (VEFK) und Blitzschutzfachkräfte
Informieren Sie sich dort über Folgen und Auswirkungen von Eigenleistung und lassen Sie selbst durchgeführte Installationen von entsprechender Stelle prüfen und abnehmen. Dafür sind VOR ORT spezielle und qualifizierte Blitzschutz-Fachkräfte notwendig, Ferndiagnosen für Blitzschutz/Erdung können hier NICHT durchgeführt werden ("wie kann ICH das machen ..." oder ähnlich bringt da nichts).
Diese Signatur wächst von Woche zu Woche und enthält immer mehr grundlegende Inhalte die bitte berücksichtigt werden sollten bei bzw. VOR Anfragen !
100% beantwortet werden können nur Anfragen die auch alle relevanten Teile beinhalten die man benötigt für eine Antwort (genaue Beschreibungen/ Angabe von Herstellern/Typen für vorhandenes Material etc.). Bitte vermeiden Sie Aussagen wie "habe viel gelesen, aber versteht das nicht ..." ohne Nennung von dem was Sie gelesen haben und was genau unklar war an den Erklärungen die hier gelesen wurden - den nur dann kann man auch darauf eingehen was event. unklar ist/war.
Bitte unbedingt vor einem Post lesen => Boardregeln / Datenschutz
Wir erteilen hier keine Rechtsberatung, unsere Hinweise sind nach bestem Wissen und bedürfen einer entsprechenden juristischen/technischen weiteren Beratung.
Normkonforme Beratung und Bau sind bei uns selbstverständlich.
Sat-Shop Heilbronn Kunden können sich auch nach dem Kauf auf unseren besten Service verlassen
Hier im Forum wird kein After-Sales-Support für Fremdkäufe geleistet !! Wenden Sie sich dazu an ihren Verkäufer ......
Tristan Uhde / Satanlagen Onlineshop / SAT-Shop Heilbronn
https://www.satshop-heilbronn.de (SSL) / SAT-Onlineforum https://www.satanlagenforum.de (SSL)
Tel ------ (Fragen gehören ins Forum ! Den nur hier können sie richtig bearbeitet werden, auch was hier noch nicht von A-Z genau schon erklärt/behandelt ist ) .. Dieser Hinweis weil täglich dutzende Fragen per Email oder per PM über das Forum rein kommen die noch dazu inhaltlich nicht das intus haben das man etwas dazu sagen könnte.
Wichtiger Hinweis: Zuständigkeiten verantwortliche Elektrofachkraft (VEFK) und Blitzschutzfachkräfte
Informieren Sie sich dort über Folgen und Auswirkungen von Eigenleistung und lassen Sie selbst durchgeführte Installationen von entsprechender Stelle prüfen und abnehmen. Dafür sind VOR ORT spezielle und qualifizierte Blitzschutz-Fachkräfte notwendig, Ferndiagnosen für Blitzschutz/Erdung können hier NICHT durchgeführt werden ("wie kann ICH das machen ..." oder ähnlich bringt da nichts).
Diese Signatur wächst von Woche zu Woche und enthält immer mehr grundlegende Inhalte die bitte berücksichtigt werden sollten bei bzw. VOR Anfragen !
100% beantwortet werden können nur Anfragen die auch alle relevanten Teile beinhalten die man benötigt für eine Antwort (genaue Beschreibungen/ Angabe von Herstellern/Typen für vorhandenes Material etc.). Bitte vermeiden Sie Aussagen wie "habe viel gelesen, aber versteht das nicht ..." ohne Nennung von dem was Sie gelesen haben und was genau unklar war an den Erklärungen die hier gelesen wurden - den nur dann kann man auch darauf eingehen was event. unklar ist/war.
Bitte unbedingt vor einem Post lesen => Boardregeln / Datenschutz
Wir erteilen hier keine Rechtsberatung, unsere Hinweise sind nach bestem Wissen und bedürfen einer entsprechenden juristischen/technischen weiteren Beratung.
Re: Umstieg von Kabel auf Sat mittels Digital Devices Octopus NET 8
Es schreitet voran, sehr gut. Schutzmechanismen in den Leitungen vom Dach sind nicht notwendig? z.B. Überspannung? Kann ich die Anlage so ohne Verstärker betreiben? Die Kabellänge vom Dachspitz zum OG würde ich auf max 30 m beziffern, vom Dachspitz in den Keller mit 35 m und vom Keller ins EG mit nochmals 30 m. Keller zu Keller 20 m, und der Strang vom Keller ins OG ca 30 m.
Ich habe gesehen, dass Sie anbieten, die Komponenten auf einem Lochblech zu installieren mit entsprechenden Anschlüssen für den Potentialausgleich. Könnten Sie mir so etwas anbieten?
Als Antenne hatte ich diese hier im Auge
GigaBlue Antenne 100cm
LNB
Inverto Black Premium Quattro-LNB
Dachhalter
Dur-Line Herkules S48/900
Zubehör für das Dach:
Alu-Dachziegel mit Mast-Durchführung
Gummi-Mastmanschette
Mastkappe mit Kabeldurchführung (Version 2)
Sytronic Koaxkabel UV-beständig
Verteilung Dachspitz
Verteiler 2-fach (nicht diodenentkoppelt)
Dosen entsprechend dem o.g. Plan.
Evtl. können Sie mir ein Komplettangebot machen?
Vielen Dank
Ich habe gesehen, dass Sie anbieten, die Komponenten auf einem Lochblech zu installieren mit entsprechenden Anschlüssen für den Potentialausgleich. Könnten Sie mir so etwas anbieten?
Als Antenne hatte ich diese hier im Auge
GigaBlue Antenne 100cm
LNB
Inverto Black Premium Quattro-LNB
Dachhalter
Dur-Line Herkules S48/900
Zubehör für das Dach:
Alu-Dachziegel mit Mast-Durchführung
Gummi-Mastmanschette
Mastkappe mit Kabeldurchführung (Version 2)
Sytronic Koaxkabel UV-beständig
Verteilung Dachspitz
Verteiler 2-fach (nicht diodenentkoppelt)
Dosen entsprechend dem o.g. Plan.
Evtl. können Sie mir ein Komplettangebot machen?
Vielen Dank
- techno-com
- Site Admin
- Beiträge: 22429
- Registriert: 17. November 2005 09:32
- Wohnort: 74076 Heilbronn
- Hat sich bedankt: 504 Mal
- Danksagung erhalten: 574 Mal
- Kontaktdaten:
Re: Umstieg von Kabel auf Sat mittels Digital Devices Octopus NET 8
Ja, das sieht alles schon sehr sehr gut ausdomi1893 hat geschrieben:Es schreitet voran, sehr gut.


Die sind "freiwillig" und keine Vorschrift .... statische Überspannungen können gemildert/abgefangen werden über Überspannungsschütze (4x) die vor den Erdungsblock kommen in Richtung zum LNB.domi1893 hat geschrieben:Schutzmechanismen in den Leitungen vom Dach sind nicht notwendig? z.B. Überspannung?
Ich habe da mal anhand der Daten eine Pegelberechnung gemacht .... am linken Strang vom OG in den Keller hatte ich nur 30m da eingerechnet (3db / 10m Kabel auch mal pauschal angenommen) obwohl es 35m sind, kleiner Rechenfehler den ich zu spät gemerkt hatte... macht aber ja nur 1.5-2.0db aus !domi1893 hat geschrieben:Kann ich die Anlage so ohne Verstärker betreiben? Die Kabellänge vom Dachspitz zum OG würde ich auf max 30 m beziffern, vom Dachspitz in den Keller mit 35 m und vom Keller ins EG mit nochmals 30 m. Keller zu Keller 20 m, und der Strang vom Keller ins OG ca 30 m.
Alle Pegel passen

Benötigte Materialen (Multischalter hier jetzt weg gelassen):domi1893 hat geschrieben:Ich habe gesehen, dass Sie anbieten, die Komponenten auf einem Lochblech zu installieren mit entsprechenden Anschlüssen für den Potentialausgleich. Könnten Sie mir so etwas anbieten?
1x Lochblechplatte 40x40cm (oder wenn gewünscht auch im Schaltschrank 40x40cm)
1x Erdungsblock 7-fach
4x Überspannungsschutz wie o.g. (freiwillige Leistung)
1x F-Endwiderstand DC-entkoppelt (für den CATV-Eingang vom Multischalter der nicht benötigt wird)
1x 2-fach Verteiler (folgt später in der Verlinkung - wenn da der Platz und das Kabel reicht kann der mit auf die Platte verschraubt/montiert werden)
4x Patchkabel 30cm (4x LNB auf Multischalter)
1x Patchkabel 40cm (Legacy-Ausgang)
1x bzw. 3x Patchkabel 40cm (wenn Verteiler auf das Lochblech kommt dann 3x -- 1x Multischalter auf Eingang 2-fach Verteiler + 2x Ausgang 2-fach Verteiler auf Erdungsblock)
Nicht mit Kanonen auf Spatzen schießen ! Unnötig groß und immer eine größere Windlast ....domi1893 hat geschrieben:Als Antenne hatte ich diese hier im Auge
GigaBlue Antenne 100cm
85cm reichen vollkommen aus !!!
domi1893 hat geschrieben:LNB
Inverto Black Premium Quattro-LNB

domi1893 hat geschrieben:Dachhalter
Dur-Line Herkules S48/900

domi1893 hat geschrieben:Zubehör für das Dach:
Alu-Dachziegel mit Mast-Durchführung
Gummi-Mastmanschette
Mastkappe mit Kabeldurchführung (Version 2)
Sytronic Koaxkabel UV-beständig

Beim Kabel sollten sie mir sagen wie lange die einzelnen Kabelstücke sind (4x5m oder 4x10m z.B.). Dann kann ich diese Kabel hier schon aufteilen und entsprechende wasserdichte Aqua-Kompressionsstecker hier schon vor montieren/verpressen (werden nur außen benötigt) ! Diese Stecker bitte dann 4x mit bestellen.
domi1893 hat geschrieben:Verteilung Dachspitz
Verteiler 2-fach (nicht diodenentkoppelt)

Fehlt der Verteiler aber im Keller ! Da kann der alte wahrscheinlich nicht bleiben da der nur für Kabel ausgelegt ist ...
3-fach Verteiler
Einfach alles das in den Warenkorb legen, der rechnet ihnen alles zusammen !domi1893 hat geschrieben:Evtl. können Sie mir ein Komplettangebot machen?
Stecker wie oben verlinkt nicht vergessen .....
Vielleicht sind wir nicht günstiger als ein Discounter oder reiner Online-Kartonschieber, aber sicherlich besser !
Normkonforme Beratung und Bau sind bei uns selbstverständlich.
Sat-Shop Heilbronn Kunden können sich auch nach dem Kauf auf unseren besten Service verlassen
Hier im Forum wird kein After-Sales-Support für Fremdkäufe geleistet !! Wenden Sie sich dazu an ihren Verkäufer ......
Tristan Uhde / Satanlagen Onlineshop / SAT-Shop Heilbronn
https://www.satshop-heilbronn.de (SSL) / SAT-Onlineforum https://www.satanlagenforum.de (SSL)
Tel ------ (Fragen gehören ins Forum ! Den nur hier können sie richtig bearbeitet werden, auch was hier noch nicht von A-Z genau schon erklärt/behandelt ist ) .. Dieser Hinweis weil täglich dutzende Fragen per Email oder per PM über das Forum rein kommen die noch dazu inhaltlich nicht das intus haben das man etwas dazu sagen könnte.
Wichtiger Hinweis: Zuständigkeiten verantwortliche Elektrofachkraft (VEFK) und Blitzschutzfachkräfte
Informieren Sie sich dort über Folgen und Auswirkungen von Eigenleistung und lassen Sie selbst durchgeführte Installationen von entsprechender Stelle prüfen und abnehmen. Dafür sind VOR ORT spezielle und qualifizierte Blitzschutz-Fachkräfte notwendig, Ferndiagnosen für Blitzschutz/Erdung können hier NICHT durchgeführt werden ("wie kann ICH das machen ..." oder ähnlich bringt da nichts).
Diese Signatur wächst von Woche zu Woche und enthält immer mehr grundlegende Inhalte die bitte berücksichtigt werden sollten bei bzw. VOR Anfragen !
100% beantwortet werden können nur Anfragen die auch alle relevanten Teile beinhalten die man benötigt für eine Antwort (genaue Beschreibungen/ Angabe von Herstellern/Typen für vorhandenes Material etc.). Bitte vermeiden Sie Aussagen wie "habe viel gelesen, aber versteht das nicht ..." ohne Nennung von dem was Sie gelesen haben und was genau unklar war an den Erklärungen die hier gelesen wurden - den nur dann kann man auch darauf eingehen was event. unklar ist/war.
Bitte unbedingt vor einem Post lesen => Boardregeln / Datenschutz
Wir erteilen hier keine Rechtsberatung, unsere Hinweise sind nach bestem Wissen und bedürfen einer entsprechenden juristischen/technischen weiteren Beratung.
Normkonforme Beratung und Bau sind bei uns selbstverständlich.
Sat-Shop Heilbronn Kunden können sich auch nach dem Kauf auf unseren besten Service verlassen
Hier im Forum wird kein After-Sales-Support für Fremdkäufe geleistet !! Wenden Sie sich dazu an ihren Verkäufer ......
Tristan Uhde / Satanlagen Onlineshop / SAT-Shop Heilbronn
https://www.satshop-heilbronn.de (SSL) / SAT-Onlineforum https://www.satanlagenforum.de (SSL)
Tel ------ (Fragen gehören ins Forum ! Den nur hier können sie richtig bearbeitet werden, auch was hier noch nicht von A-Z genau schon erklärt/behandelt ist ) .. Dieser Hinweis weil täglich dutzende Fragen per Email oder per PM über das Forum rein kommen die noch dazu inhaltlich nicht das intus haben das man etwas dazu sagen könnte.
Wichtiger Hinweis: Zuständigkeiten verantwortliche Elektrofachkraft (VEFK) und Blitzschutzfachkräfte
Informieren Sie sich dort über Folgen und Auswirkungen von Eigenleistung und lassen Sie selbst durchgeführte Installationen von entsprechender Stelle prüfen und abnehmen. Dafür sind VOR ORT spezielle und qualifizierte Blitzschutz-Fachkräfte notwendig, Ferndiagnosen für Blitzschutz/Erdung können hier NICHT durchgeführt werden ("wie kann ICH das machen ..." oder ähnlich bringt da nichts).
Diese Signatur wächst von Woche zu Woche und enthält immer mehr grundlegende Inhalte die bitte berücksichtigt werden sollten bei bzw. VOR Anfragen !
100% beantwortet werden können nur Anfragen die auch alle relevanten Teile beinhalten die man benötigt für eine Antwort (genaue Beschreibungen/ Angabe von Herstellern/Typen für vorhandenes Material etc.). Bitte vermeiden Sie Aussagen wie "habe viel gelesen, aber versteht das nicht ..." ohne Nennung von dem was Sie gelesen haben und was genau unklar war an den Erklärungen die hier gelesen wurden - den nur dann kann man auch darauf eingehen was event. unklar ist/war.
Bitte unbedingt vor einem Post lesen => Boardregeln / Datenschutz
Wir erteilen hier keine Rechtsberatung, unsere Hinweise sind nach bestem Wissen und bedürfen einer entsprechenden juristischen/technischen weiteren Beratung.
Re: Umstieg von Kabel auf Sat mittels Digital Devices Octopus NET 8
Perfekt. Ich war mittlerweile auf dem Dachspitz. Dort liegt ein NYM-J 1x16 Kabel unbenutzt. Ich vermute mal, dass das damals extra für solche Fälle dort reingelegt worden ist. Das ist ja schonmal gut, oder?
Ich habe noch eine Frage: Ich würde die Schüssel gerne nach Möglichkeit wie auf der Skizze montieren, da diese dann dort durch die Gaube etwas geschützt ist. Süden ist auf der Skizze übrigens rechts (hab ich vergessen einzutragen). Würde dies bei meinem Vorhaben funktionieren? Also das ich die Kabel direkt an der Schüssel dann in den Dachspitz führe und an der Anschlussstelle dann an das Lochblech einstecke? Oder muss ich den Potentialausgleich dann mit an die Eintrittstelle verlegen?
Grüße
Ich habe noch eine Frage: Ich würde die Schüssel gerne nach Möglichkeit wie auf der Skizze montieren, da diese dann dort durch die Gaube etwas geschützt ist. Süden ist auf der Skizze übrigens rechts (hab ich vergessen einzutragen). Würde dies bei meinem Vorhaben funktionieren? Also das ich die Kabel direkt an der Schüssel dann in den Dachspitz führe und an der Anschlussstelle dann an das Lochblech einstecke? Oder muss ich den Potentialausgleich dann mit an die Eintrittstelle verlegen?
Grüße
Re: Umstieg von Kabel auf Sat mittels Digital Devices Octopus NET 8
Eines noch der Vollständigkeit halber und um mein Verständnis zu prüfen. Sollten wir uns entscheiden, keine Fangstange zu montieren, wird der Mast über den Blitzableiter geerdet und gleichzeitig mit dem Potentialausgleich von innen Schleifenfrei verbunden, sehe ich das richtig?
- techno-com
- Site Admin
- Beiträge: 22429
- Registriert: 17. November 2005 09:32
- Wohnort: 74076 Heilbronn
- Hat sich bedankt: 504 Mal
- Danksagung erhalten: 574 Mal
- Kontaktdaten:
Re: Umstieg von Kabel auf Sat mittels Digital Devices Octopus NET 8
Das dort ein Kabel liegt bedeutet nicht das dieses auch einfach genutzt werden kann, das muss geprüft werden !domi1893 hat geschrieben:Ich war mittlerweile auf dem Dachspitz. Dort liegt ein NYM-J 1x16 Kabel unbenutzt. Ich vermute mal, dass das damals extra für solche Fälle dort reingelegt worden ist. Das ist ja schonmal gut, oder?
1. hat es eine Blitzkrafttragende Verbindung mit der Haupterdungsschiene (HES)
2. ist es richtig verlegt, sind also auf dem Kabelweg alle relevanten "Trennungsabstände" eingehalten worden
Eine Aufgabe für eine zertifizierte Blitzschutzfachkraft die, wie schon gesagt, diese Anschlussarbeiten eh durchführen muss.
Einzige Voraussetzung für den Montageort => freie Sicht zum Satellitendomi1893 hat geschrieben:Ich würde die Schüssel gerne nach Möglichkeit wie auf der Skizze montieren, da diese dann dort durch die Gaube etwas geschützt ist. Süden ist auf der Skizze übrigens rechts (hab ich vergessen einzutragen). Würde dies bei meinem Vorhaben funktionieren?
Schön aussehen sollte es natürlich auch

Der Potentialausgleich muss direkt nach Eintritt nach innen erfolgen !domi1893 hat geschrieben:Also das ich die Kabel direkt an der Schüssel dann in den Dachspitz führe und an der Anschlussstelle dann an das Lochblech einstecke? Oder muss ich den Potentialausgleich dann mit an die Eintrittstelle verlegen?
2 Szenarien im Bild dargestellt =>
1. Die Lochblechplatte mit dem Multischalter-Aufbau wird direkt dort installiert:
2. Die Lochblechplatte mit dem Multischalter-Aufbau wird nicht direkt dort installiert (also z.B. auf dem Dachboden weiter weg bzw. sogar viel weiter weg- z.B. im Keller/Technikraum):
Aus einem anderen Beitrag mal übernommen ( Erdung bzw. Potentialausgleich ):domi1893 hat geschrieben:Eines noch der Vollständigkeit halber und um mein Verständnis zu prüfen. Sollten wir uns entscheiden, keine Fangstange zu montieren, wird der Mast über den Blitzableiter geerdet und gleichzeitig mit dem Potentialausgleich von innen Schleifenfrei verbunden, sehe ich das richtig?
Erdung ohne Blitzschutzanlage (Direkterdung + Fangstange) - Foto von RMM Multimedia
Erdung mit Blitzschutzanlage (Direkterdung + Fangstange) -- Foto von RMM Multimedia
ABER .... ganz egal wie das gemacht werden soll ! Ein "Elektriker" darf da nur Hand anlegen wenn er dafür qualifiziert ist (=Blitzschutz-Fachkraft), siehe meine Fußnote ! Lassen sie da niemanden ran der ggf. vom hören-sagen da etwas hin bastelt und auch ihre ggf. in Eigenleistung durchgeführten Kabelverlegungen etc. müssen hinterher abgenommen werden von einer authentifizierten Fachkraft !
Vielleicht sind wir nicht günstiger als ein Discounter oder reiner Online-Kartonschieber, aber sicherlich besser !
Normkonforme Beratung und Bau sind bei uns selbstverständlich.
Sat-Shop Heilbronn Kunden können sich auch nach dem Kauf auf unseren besten Service verlassen
Hier im Forum wird kein After-Sales-Support für Fremdkäufe geleistet !! Wenden Sie sich dazu an ihren Verkäufer ......
Tristan Uhde / Satanlagen Onlineshop / SAT-Shop Heilbronn
https://www.satshop-heilbronn.de (SSL) / SAT-Onlineforum https://www.satanlagenforum.de (SSL)
Tel ------ (Fragen gehören ins Forum ! Den nur hier können sie richtig bearbeitet werden, auch was hier noch nicht von A-Z genau schon erklärt/behandelt ist ) .. Dieser Hinweis weil täglich dutzende Fragen per Email oder per PM über das Forum rein kommen die noch dazu inhaltlich nicht das intus haben das man etwas dazu sagen könnte.
Wichtiger Hinweis: Zuständigkeiten verantwortliche Elektrofachkraft (VEFK) und Blitzschutzfachkräfte
Informieren Sie sich dort über Folgen und Auswirkungen von Eigenleistung und lassen Sie selbst durchgeführte Installationen von entsprechender Stelle prüfen und abnehmen. Dafür sind VOR ORT spezielle und qualifizierte Blitzschutz-Fachkräfte notwendig, Ferndiagnosen für Blitzschutz/Erdung können hier NICHT durchgeführt werden ("wie kann ICH das machen ..." oder ähnlich bringt da nichts).
Diese Signatur wächst von Woche zu Woche und enthält immer mehr grundlegende Inhalte die bitte berücksichtigt werden sollten bei bzw. VOR Anfragen !
100% beantwortet werden können nur Anfragen die auch alle relevanten Teile beinhalten die man benötigt für eine Antwort (genaue Beschreibungen/ Angabe von Herstellern/Typen für vorhandenes Material etc.). Bitte vermeiden Sie Aussagen wie "habe viel gelesen, aber versteht das nicht ..." ohne Nennung von dem was Sie gelesen haben und was genau unklar war an den Erklärungen die hier gelesen wurden - den nur dann kann man auch darauf eingehen was event. unklar ist/war.
Bitte unbedingt vor einem Post lesen => Boardregeln / Datenschutz
Wir erteilen hier keine Rechtsberatung, unsere Hinweise sind nach bestem Wissen und bedürfen einer entsprechenden juristischen/technischen weiteren Beratung.
Normkonforme Beratung und Bau sind bei uns selbstverständlich.
Sat-Shop Heilbronn Kunden können sich auch nach dem Kauf auf unseren besten Service verlassen
Hier im Forum wird kein After-Sales-Support für Fremdkäufe geleistet !! Wenden Sie sich dazu an ihren Verkäufer ......
Tristan Uhde / Satanlagen Onlineshop / SAT-Shop Heilbronn
https://www.satshop-heilbronn.de (SSL) / SAT-Onlineforum https://www.satanlagenforum.de (SSL)
Tel ------ (Fragen gehören ins Forum ! Den nur hier können sie richtig bearbeitet werden, auch was hier noch nicht von A-Z genau schon erklärt/behandelt ist ) .. Dieser Hinweis weil täglich dutzende Fragen per Email oder per PM über das Forum rein kommen die noch dazu inhaltlich nicht das intus haben das man etwas dazu sagen könnte.
Wichtiger Hinweis: Zuständigkeiten verantwortliche Elektrofachkraft (VEFK) und Blitzschutzfachkräfte
Informieren Sie sich dort über Folgen und Auswirkungen von Eigenleistung und lassen Sie selbst durchgeführte Installationen von entsprechender Stelle prüfen und abnehmen. Dafür sind VOR ORT spezielle und qualifizierte Blitzschutz-Fachkräfte notwendig, Ferndiagnosen für Blitzschutz/Erdung können hier NICHT durchgeführt werden ("wie kann ICH das machen ..." oder ähnlich bringt da nichts).
Diese Signatur wächst von Woche zu Woche und enthält immer mehr grundlegende Inhalte die bitte berücksichtigt werden sollten bei bzw. VOR Anfragen !
100% beantwortet werden können nur Anfragen die auch alle relevanten Teile beinhalten die man benötigt für eine Antwort (genaue Beschreibungen/ Angabe von Herstellern/Typen für vorhandenes Material etc.). Bitte vermeiden Sie Aussagen wie "habe viel gelesen, aber versteht das nicht ..." ohne Nennung von dem was Sie gelesen haben und was genau unklar war an den Erklärungen die hier gelesen wurden - den nur dann kann man auch darauf eingehen was event. unklar ist/war.
Bitte unbedingt vor einem Post lesen => Boardregeln / Datenschutz
Wir erteilen hier keine Rechtsberatung, unsere Hinweise sind nach bestem Wissen und bedürfen einer entsprechenden juristischen/technischen weiteren Beratung.
-
- Related Topics
- Antworten
- Zugriffe
- Letzter Beitrag
-
- 2 Antworten
- 2513 Zugriffe
-
Letzter Beitrag von techno-com
Neuester Beitrag
30. Mai 2022 12:37
Forum Talk
-
- 2 Antworten
- 823 Zugriffe
-
Letzter Beitrag von techno-com
Neuester Beitrag
5. Februar 2021 11:48
Mülleimer
-
- 7 Antworten
- 1816 Zugriffe
-
Letzter Beitrag von techno-com
Neuester Beitrag
1. Februar 2021 11:10
Fragen zu digitalen SAT- Einkabelsystemen
-
- 6 Antworten
- 2267 Zugriffe
-
Letzter Beitrag von techno-com
Neuester Beitrag
22. Oktober 2020 11:07
Fragen zu digitalen SAT- Einkabelsystemen
-
- 3 Antworten
- 2869 Zugriffe
-
Letzter Beitrag von techno-com
Neuester Beitrag
31. August 2020 11:47
Digital-Devices
-
- 6 Antworten
- 1609 Zugriffe
-
Letzter Beitrag von Lunis007
Neuester Beitrag
27. Januar 2020 17:01
Fragen zu digitalen SAT- Einkabelsystemen
-
- 2 Antworten
- 1128 Zugriffe
-
Letzter Beitrag von Keelval
Neuester Beitrag
7. November 2019 17:23
technische Fragen zu Satanlagen
-
- 5 Antworten
- 2611 Zugriffe
-
Letzter Beitrag von techno-com
Neuester Beitrag
22. November 2018 13:13
Fragen zu digitalen SAT- Einkabelsystemen
-
-
Analoges Kabel geht - digitales Kabel bleibt: Vodafone-Umstieg im August & September 2018
Dateianhang von techno-com » 20. Juli 2018 10:38 - 1 Antworten
- 3247 Zugriffe
-
Letzter Beitrag von techno-com
Neuester Beitrag
20. Juli 2018 10:42
News
-
-
- 13 Antworten
- 13786 Zugriffe
-
Letzter Beitrag von techno-com
Neuester Beitrag
6. Juli 2018 09:32
Fragen zu SAT>IP