Umstellung auf Unicable EN50494
Umstellung auf Unicable EN50494
Hallo,
ich habe mich schon ein wenig in Ihr Forum eingelesen und will meine Satanlage umrüsten auf ein Unicable System.
Hier meine Ist- Zustand.
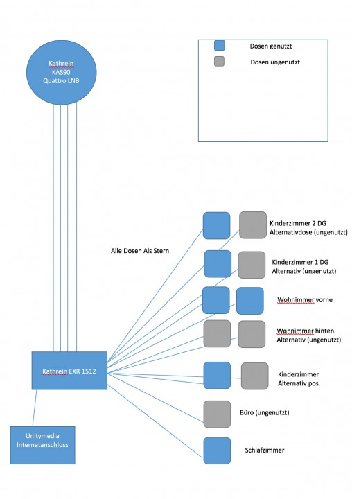
Und mein Soll Zustand. Was wäre die Empfehlung des Multischalters?
Ich habe noch keine Idee warum 4 Kanäle für den VU+ nicht ausreichen sollten, aber ich lasse mich gerne eines Besseren belehren.
Was sind die Vorteile zu 8 Kanälen?
Soll man die nicht benötigten erst paschen wenn sie benötigt werden oder lieber gleich alle anschließen?
Vielen Dank & Viele Grüße
Bastian
ich habe mich schon ein wenig in Ihr Forum eingelesen und will meine Satanlage umrüsten auf ein Unicable System.
Hier meine Ist- Zustand.
Und mein Soll Zustand. Was wäre die Empfehlung des Multischalters?
Ich habe noch keine Idee warum 4 Kanäle für den VU+ nicht ausreichen sollten, aber ich lasse mich gerne eines Besseren belehren.
Was sind die Vorteile zu 8 Kanälen?
Soll man die nicht benötigten erst paschen wenn sie benötigt werden oder lieber gleich alle anschließen?
Vielen Dank & Viele Grüße
Bastian
- techno-com
- Site Admin
- Beiträge: 22464
- Registriert: 17. November 2005 09:32
- Wohnort: 74076 Heilbronn
- Hat sich bedankt: 505 Mal
- Danksagung erhalten: 575 Mal
- Kontaktdaten:
Re: Umstellung auf Unicable EN50494
Hallo und Herzlich Willkommen im Forummogul19 hat geschrieben:Hallo,
Hatten wir nicht heute morgen schon per Telefon das tlw. durchgesprochen ? Oder bin ich da falsch mit der Zuordnung ?mogul19 hat geschrieben:ich habe mich schon ein wenig in Ihr Forum eingelesen und will meine Satanlage umrüsten auf ein Unicable System.
mogul19 hat geschrieben:Was wäre die Empfehlung des Multischalters?
Das kommt auf ihre Wünsche an und um ihre zukünftigen Vorstellung der TV-Versorgung. Möglichkeiten gibt es sehr viele, z.B. den vorhandenen Kathrein-EXR-Schaltern erweitern oder auf eine All-In-One-Komplettlösung direkt umbauen. Schauen sie mal unter Neuer Receiver + Umstellung auf JESS/Unicable , da läuft so eine "habe Kathrein EXR-Schalter und möchte auf Unicable umstellen/erweitern" Anfrage gerade parallel die kurz vor der Umsetzung steht. Darin erklärt was es für viele Möglichkeiten gibt, von A-Z (wobei es da noch viel viel mehr Lösungen gibt - für den Anfang aber wohl die beste Erklärung darin).mogul19 hat geschrieben:Soll man die nicht benötigten erst paschen wenn sie benötigt werden oder lieber gleich alle anschließen?
Versorgen sie die Solo 4k mit 4 UBs (Unicable-/JESS-Versorgungen) so können sie max. 4 Tuner voll versorgen, geben sie 8 UBs (max. Anzahl bei einem FBC-Tuner) so wären das eben 8 voll versorgte Tuner dann. Je mehr Tuner sie voll versorgen, desto mehr ist "möglich" für Aufnahmen, Streaming und live-parallel-schauen. Siehe auch unter VU+ Solo 4k mit 2x S2 oder 3x S2? Größe HDD?mogul19 hat geschrieben:Ich habe noch keine Idee warum 4 Kanäle für den VU+ nicht ausreichen sollten, aber ich lasse mich gerne eines Besseren belehren.
Was sind die Vorteile zu 8 Kanälen?
Was ist mir noch aufgefallen an ihrem Beitrag ?
1. schreiben sie nur Kathrein Quattro-LNB, aber was für eines genau ? Ein UAS484 oder UAS584 ? Beim alten UAS484 könnte es Probleme mit einem voll-receivergespeisten Multischalter (JRS-System) geben da dieses LNB eine sehr hohe Stromaufnahme tlw. hat (je nach genauer Ausführung/Herstellung von diesem LNB, da gibt es verschiedene unter gleicher Typenbezeichnung).
2. schreiben/zeichen sie das sie eine Internet-Zuführung in den vorhandenen Kathrein-EXR-Schalter haben ? Das geht nicht, dieser Schalter ist nicht rückkanaltauglich ! Siehe auch z.B. im Beitrag unter Kabel Internet behalten und auf SAT-TV wecheln oder auch unter Neuplanung Unicable Sat-Anlage in EFH incl. CATV-Einspeisung wie das machbar wäre. Diese Beiträge erklären auch noch mehr zur grundsätzlichen Anfrage über diesen Umbau-Wunsch (Antennendosen-Auswahl, Erdung/Potentialausgleich...).
Vielleicht sind wir nicht günstiger als ein Discounter oder reiner Online-Kartonschieber, aber sicherlich besser !
Normkonforme Beratung und Bau sind bei uns selbstverständlich.
Sat-Shop Heilbronn Kunden können sich auch nach dem Kauf auf unseren besten Service verlassen
Hier im Forum wird kein After-Sales-Support für Fremdkäufe geleistet !! Wenden Sie sich dazu an ihren Verkäufer ......
Tristan Uhde / Satanlagen Onlineshop / SAT-Shop Heilbronn
https://www.satshop-heilbronn.de (SSL) / SAT-Onlineforum https://www.satanlagenforum.de (SSL)
Tel ------ (Fragen gehören ins Forum ! Den nur hier können sie richtig bearbeitet werden, auch was hier noch nicht von A-Z genau schon erklärt/behandelt ist ) .. Dieser Hinweis weil täglich dutzende Fragen per Email oder per PM über das Forum rein kommen die noch dazu inhaltlich nicht das intus haben das man etwas dazu sagen könnte.
Wichtiger Hinweis: Zuständigkeiten verantwortliche Elektrofachkraft (VEFK) und Blitzschutzfachkräfte
Informieren Sie sich dort über Folgen und Auswirkungen von Eigenleistung und lassen Sie selbst durchgeführte Installationen von entsprechender Stelle prüfen und abnehmen. Dafür sind VOR ORT spezielle und qualifizierte Blitzschutz-Fachkräfte notwendig, Ferndiagnosen für Blitzschutz/Erdung können hier NICHT durchgeführt werden ("wie kann ICH das machen ..." oder ähnlich bringt da nichts).
Diese Signatur wächst von Woche zu Woche und enthält immer mehr grundlegende Inhalte die bitte berücksichtigt werden sollten bei bzw. VOR Anfragen !
100% beantwortet werden können nur Anfragen die auch alle relevanten Teile beinhalten die man benötigt für eine Antwort (genaue Beschreibungen/ Angabe von Herstellern/Typen für vorhandenes Material etc.). Bitte vermeiden Sie Aussagen wie "habe viel gelesen, aber versteht das nicht ..." ohne Nennung von dem was Sie gelesen haben und was genau unklar war an den Erklärungen die hier gelesen wurden - den nur dann kann man auch darauf eingehen was event. unklar ist/war.
Bitte unbedingt vor einem Post lesen => Boardregeln / Datenschutz
Wir erteilen hier keine Rechtsberatung, unsere Hinweise sind nach bestem Wissen und bedürfen einer entsprechenden juristischen/technischen weiteren Beratung.
Normkonforme Beratung und Bau sind bei uns selbstverständlich.
Sat-Shop Heilbronn Kunden können sich auch nach dem Kauf auf unseren besten Service verlassen
Hier im Forum wird kein After-Sales-Support für Fremdkäufe geleistet !! Wenden Sie sich dazu an ihren Verkäufer ......
Tristan Uhde / Satanlagen Onlineshop / SAT-Shop Heilbronn
https://www.satshop-heilbronn.de (SSL) / SAT-Onlineforum https://www.satanlagenforum.de (SSL)
Tel ------ (Fragen gehören ins Forum ! Den nur hier können sie richtig bearbeitet werden, auch was hier noch nicht von A-Z genau schon erklärt/behandelt ist ) .. Dieser Hinweis weil täglich dutzende Fragen per Email oder per PM über das Forum rein kommen die noch dazu inhaltlich nicht das intus haben das man etwas dazu sagen könnte.
Wichtiger Hinweis: Zuständigkeiten verantwortliche Elektrofachkraft (VEFK) und Blitzschutzfachkräfte
Informieren Sie sich dort über Folgen und Auswirkungen von Eigenleistung und lassen Sie selbst durchgeführte Installationen von entsprechender Stelle prüfen und abnehmen. Dafür sind VOR ORT spezielle und qualifizierte Blitzschutz-Fachkräfte notwendig, Ferndiagnosen für Blitzschutz/Erdung können hier NICHT durchgeführt werden ("wie kann ICH das machen ..." oder ähnlich bringt da nichts).
Diese Signatur wächst von Woche zu Woche und enthält immer mehr grundlegende Inhalte die bitte berücksichtigt werden sollten bei bzw. VOR Anfragen !
100% beantwortet werden können nur Anfragen die auch alle relevanten Teile beinhalten die man benötigt für eine Antwort (genaue Beschreibungen/ Angabe von Herstellern/Typen für vorhandenes Material etc.). Bitte vermeiden Sie Aussagen wie "habe viel gelesen, aber versteht das nicht ..." ohne Nennung von dem was Sie gelesen haben und was genau unklar war an den Erklärungen die hier gelesen wurden - den nur dann kann man auch darauf eingehen was event. unklar ist/war.
Bitte unbedingt vor einem Post lesen => Boardregeln / Datenschutz
Wir erteilen hier keine Rechtsberatung, unsere Hinweise sind nach bestem Wissen und bedürfen einer entsprechenden juristischen/technischen weiteren Beratung.
Re: Umstellung auf Unicable EN50494
Hallo nochmal & Danke für die schnelle Antwort, Sie sind richtig mit der Zuordnung wir hatten schon am Telefon kurz darüber gesprochen.
Ich schwanke Immer noch zwischen dem Jultec JRS0502-4+4T und dem Jultec JPS0502-8+4T mit Netzteil, mein LNB ist ein UAS 584.
Nochmal zum Verständnis wenn ich den -4+4T nehme besteht doch wenn sich in Zukunft was ändert noch eine Kaskade mit Unicable voran zu schalten um somit eine 8 fache Umsetzung zu bekommen? Ich sehe noch keine Anwendung die über 4 Kanäle hinaus gehen würde.
zu 2. während des DachgeschossUmbaus ist der TV betrieb über Kabel gelaufen dadurch ist hier der Anschluss noch gegeben.
Was mich noch Verunsichert ich habe etwas gelesen im Forum zum Thema Dämpfung, Heist das an dem Anschluss an dem der Vu+ über Unicable lauft brauchte ich noch eine Andere Dose mit Dämpfung?
Meine Stabantenne ist Geerdet, jedoch habe ich kein Übergabepunkt mit einer weiteren Erdung im Dachgeschoss, da mein Dach ausgebaut ist und es eine Sandwichplatte als Dachkonstruktion ist. Somit führen die 4 Leitungen vom LNB direkt in den Keller zum Erdungsverteiler und dann zum Multischalter...
Einen Erdungsblock an der Antenne währe somit nur im freien realisierbar, gibt es da eine Lösung?
Gruß Bastian
Ich schwanke Immer noch zwischen dem Jultec JRS0502-4+4T und dem Jultec JPS0502-8+4T mit Netzteil, mein LNB ist ein UAS 584.
Nochmal zum Verständnis wenn ich den -4+4T nehme besteht doch wenn sich in Zukunft was ändert noch eine Kaskade mit Unicable voran zu schalten um somit eine 8 fache Umsetzung zu bekommen? Ich sehe noch keine Anwendung die über 4 Kanäle hinaus gehen würde.
zu 2. während des DachgeschossUmbaus ist der TV betrieb über Kabel gelaufen dadurch ist hier der Anschluss noch gegeben.
Was mich noch Verunsichert ich habe etwas gelesen im Forum zum Thema Dämpfung, Heist das an dem Anschluss an dem der Vu+ über Unicable lauft brauchte ich noch eine Andere Dose mit Dämpfung?
Meine Stabantenne ist Geerdet, jedoch habe ich kein Übergabepunkt mit einer weiteren Erdung im Dachgeschoss, da mein Dach ausgebaut ist und es eine Sandwichplatte als Dachkonstruktion ist. Somit führen die 4 Leitungen vom LNB direkt in den Keller zum Erdungsverteiler und dann zum Multischalter...
Einen Erdungsblock an der Antenne währe somit nur im freien realisierbar, gibt es da eine Lösung?
Gruß Bastian
- techno-com
- Site Admin
- Beiträge: 22464
- Registriert: 17. November 2005 09:32
- Wohnort: 74076 Heilbronn
- Hat sich bedankt: 505 Mal
- Danksagung erhalten: 575 Mal
- Kontaktdaten:
Re: Umstellung auf Unicable EN50494
mogul19 hat geschrieben:Hallo nochmal & Danke für die schnelle Antwort,
Das ist ihre Entscheidung, das müssen sie für sich entscheiden ....mogul19 hat geschrieben:Ich schwanke Immer noch zwischen dem Jultec JRS0502-4+4T und dem Jultec JPS0502-8+4T mit Netzteil, mein LNB ist ein UAS 584.
Ja, man kann jederzeit einen "A" oder "M" Schalter (Jultec-Typenschlüssel) vor den "T" Schalter hängen. Erklärt in solchen "Misch-Aufbauten" in den oben bereits verlinkten Beiträgen und auch z.B. sehr schön unter:mogul19 hat geschrieben:Nochmal zum Verständnis wenn ich den -4+4T nehme besteht doch wenn sich in Zukunft was ändert noch eine Kaskade mit Unicable voran zu schalten um somit eine 8 fache Umsetzung zu bekommen? Ich sehe noch keine Anwendung die über 4 Kanäle hinaus gehen würde.
1/8 Unicable + 8 Legacy-Anschlüsse
Modernisierung in altem Fachwerkhaus
Hat aber dann akt. mit der Planung der Satanlage nichts zu tun, oder ? Ansonsten die dazu verlinkten Beiträge mal anschauen.mogul19 hat geschrieben:zu 2. während des DachgeschossUmbaus ist der TV betrieb über Kabel gelaufen dadurch ist hier der Anschluss noch gegeben.
Siehe unter Umbau SAT-Anlage EFH - Varianten im Beitrag erklärt !mogul19 hat geschrieben:Was mich noch Verunsichert ich habe etwas gelesen im Forum zum Thema Dämpfung, Heist das an dem Anschluss an dem der Vu+ über Unicable lauft brauchte ich noch eine Andere Dose mit Dämpfung?
Die wohl beste allgemeine Pegelberechnung für einen Unicable-Aufbau ist zu finden unter Umrüstung 3 Parteien Haus von Kabel auf SAT .
"Stabantenne" , was soll das sein ?mogul19 hat geschrieben:Meine Stabantenne ist Geerdet, jedoch habe ich kein Übergabepunkt mit einer weiteren Erdung im Dachgeschoss, da mein Dach ausgebaut ist und es eine Sandwichplatte als Dachkonstruktion ist. Somit führen die 4 Leitungen vom LNB direkt in den Keller zum Erdungsverteiler und dann zum Multischalter...
Wenn die Antenne (ich nehmen an sie meinen den "Antennenmast") nur dem äußeren Blitzschutz unterzogen ist dann fehlt der Potentialausgleich, und dieser ist eine Vorschrift nach den Erdungs-Vorschriften. Da gibt es keine Ausnahme !
Der Beitrag hier der die Erdung (äußerer Blitzschutz + Potentialausgleich incl. dem Mast-nahen Potentialausgleich) von A-Z ganz genau beschreibt, sogar mit Bildern dazu wie man das z.B. unter den Ziegeln machen kann, ist hier zu finden unter Umstieg Kabel -> SAT mit 2 Satelliten in Mehrfamilienhausmogul19 hat geschrieben:Einen Erdungsblock an der Antenne währe somit nur im freien realisierbar, gibt es da eine Lösung?
Vielleicht sind wir nicht günstiger als ein Discounter oder reiner Online-Kartonschieber, aber sicherlich besser !
Normkonforme Beratung und Bau sind bei uns selbstverständlich.
Sat-Shop Heilbronn Kunden können sich auch nach dem Kauf auf unseren besten Service verlassen
Hier im Forum wird kein After-Sales-Support für Fremdkäufe geleistet !! Wenden Sie sich dazu an ihren Verkäufer ......
Tristan Uhde / Satanlagen Onlineshop / SAT-Shop Heilbronn
https://www.satshop-heilbronn.de (SSL) / SAT-Onlineforum https://www.satanlagenforum.de (SSL)
Tel ------ (Fragen gehören ins Forum ! Den nur hier können sie richtig bearbeitet werden, auch was hier noch nicht von A-Z genau schon erklärt/behandelt ist ) .. Dieser Hinweis weil täglich dutzende Fragen per Email oder per PM über das Forum rein kommen die noch dazu inhaltlich nicht das intus haben das man etwas dazu sagen könnte.
Wichtiger Hinweis: Zuständigkeiten verantwortliche Elektrofachkraft (VEFK) und Blitzschutzfachkräfte
Informieren Sie sich dort über Folgen und Auswirkungen von Eigenleistung und lassen Sie selbst durchgeführte Installationen von entsprechender Stelle prüfen und abnehmen. Dafür sind VOR ORT spezielle und qualifizierte Blitzschutz-Fachkräfte notwendig, Ferndiagnosen für Blitzschutz/Erdung können hier NICHT durchgeführt werden ("wie kann ICH das machen ..." oder ähnlich bringt da nichts).
Diese Signatur wächst von Woche zu Woche und enthält immer mehr grundlegende Inhalte die bitte berücksichtigt werden sollten bei bzw. VOR Anfragen !
100% beantwortet werden können nur Anfragen die auch alle relevanten Teile beinhalten die man benötigt für eine Antwort (genaue Beschreibungen/ Angabe von Herstellern/Typen für vorhandenes Material etc.). Bitte vermeiden Sie Aussagen wie "habe viel gelesen, aber versteht das nicht ..." ohne Nennung von dem was Sie gelesen haben und was genau unklar war an den Erklärungen die hier gelesen wurden - den nur dann kann man auch darauf eingehen was event. unklar ist/war.
Bitte unbedingt vor einem Post lesen => Boardregeln / Datenschutz
Wir erteilen hier keine Rechtsberatung, unsere Hinweise sind nach bestem Wissen und bedürfen einer entsprechenden juristischen/technischen weiteren Beratung.
Normkonforme Beratung und Bau sind bei uns selbstverständlich.
Sat-Shop Heilbronn Kunden können sich auch nach dem Kauf auf unseren besten Service verlassen
Hier im Forum wird kein After-Sales-Support für Fremdkäufe geleistet !! Wenden Sie sich dazu an ihren Verkäufer ......
Tristan Uhde / Satanlagen Onlineshop / SAT-Shop Heilbronn
https://www.satshop-heilbronn.de (SSL) / SAT-Onlineforum https://www.satanlagenforum.de (SSL)
Tel ------ (Fragen gehören ins Forum ! Den nur hier können sie richtig bearbeitet werden, auch was hier noch nicht von A-Z genau schon erklärt/behandelt ist ) .. Dieser Hinweis weil täglich dutzende Fragen per Email oder per PM über das Forum rein kommen die noch dazu inhaltlich nicht das intus haben das man etwas dazu sagen könnte.
Wichtiger Hinweis: Zuständigkeiten verantwortliche Elektrofachkraft (VEFK) und Blitzschutzfachkräfte
Informieren Sie sich dort über Folgen und Auswirkungen von Eigenleistung und lassen Sie selbst durchgeführte Installationen von entsprechender Stelle prüfen und abnehmen. Dafür sind VOR ORT spezielle und qualifizierte Blitzschutz-Fachkräfte notwendig, Ferndiagnosen für Blitzschutz/Erdung können hier NICHT durchgeführt werden ("wie kann ICH das machen ..." oder ähnlich bringt da nichts).
Diese Signatur wächst von Woche zu Woche und enthält immer mehr grundlegende Inhalte die bitte berücksichtigt werden sollten bei bzw. VOR Anfragen !
100% beantwortet werden können nur Anfragen die auch alle relevanten Teile beinhalten die man benötigt für eine Antwort (genaue Beschreibungen/ Angabe von Herstellern/Typen für vorhandenes Material etc.). Bitte vermeiden Sie Aussagen wie "habe viel gelesen, aber versteht das nicht ..." ohne Nennung von dem was Sie gelesen haben und was genau unklar war an den Erklärungen die hier gelesen wurden - den nur dann kann man auch darauf eingehen was event. unklar ist/war.
Bitte unbedingt vor einem Post lesen => Boardregeln / Datenschutz
Wir erteilen hier keine Rechtsberatung, unsere Hinweise sind nach bestem Wissen und bedürfen einer entsprechenden juristischen/technischen weiteren Beratung.
Re: Umstellung auf Unicable EN50494
Vielen Dank nochmal die 1. Teillieferung ist heute angekommen. Jetzt geht die bauzeit los ;-)
Gruß Bastian
Gruß Bastian
- techno-com
- Site Admin
- Beiträge: 22464
- Registriert: 17. November 2005 09:32
- Wohnort: 74076 Heilbronn
- Hat sich bedankt: 505 Mal
- Danksagung erhalten: 575 Mal
- Kontaktdaten:
Re: Umstellung auf Unicable EN50494
Diese Antwort war wohl für den parallel neuen Beitrag gedacht ....
Umbau bestehende Sat mit Octo-LNB auf Unicable
Umbau bestehende Sat mit Octo-LNB auf Unicable
Vielleicht sind wir nicht günstiger als ein Discounter oder reiner Online-Kartonschieber, aber sicherlich besser !
Normkonforme Beratung und Bau sind bei uns selbstverständlich.
Sat-Shop Heilbronn Kunden können sich auch nach dem Kauf auf unseren besten Service verlassen
Hier im Forum wird kein After-Sales-Support für Fremdkäufe geleistet !! Wenden Sie sich dazu an ihren Verkäufer ......
Tristan Uhde / Satanlagen Onlineshop / SAT-Shop Heilbronn
https://www.satshop-heilbronn.de (SSL) / SAT-Onlineforum https://www.satanlagenforum.de (SSL)
Tel ------ (Fragen gehören ins Forum ! Den nur hier können sie richtig bearbeitet werden, auch was hier noch nicht von A-Z genau schon erklärt/behandelt ist ) .. Dieser Hinweis weil täglich dutzende Fragen per Email oder per PM über das Forum rein kommen die noch dazu inhaltlich nicht das intus haben das man etwas dazu sagen könnte.
Wichtiger Hinweis: Zuständigkeiten verantwortliche Elektrofachkraft (VEFK) und Blitzschutzfachkräfte
Informieren Sie sich dort über Folgen und Auswirkungen von Eigenleistung und lassen Sie selbst durchgeführte Installationen von entsprechender Stelle prüfen und abnehmen. Dafür sind VOR ORT spezielle und qualifizierte Blitzschutz-Fachkräfte notwendig, Ferndiagnosen für Blitzschutz/Erdung können hier NICHT durchgeführt werden ("wie kann ICH das machen ..." oder ähnlich bringt da nichts).
Diese Signatur wächst von Woche zu Woche und enthält immer mehr grundlegende Inhalte die bitte berücksichtigt werden sollten bei bzw. VOR Anfragen !
100% beantwortet werden können nur Anfragen die auch alle relevanten Teile beinhalten die man benötigt für eine Antwort (genaue Beschreibungen/ Angabe von Herstellern/Typen für vorhandenes Material etc.). Bitte vermeiden Sie Aussagen wie "habe viel gelesen, aber versteht das nicht ..." ohne Nennung von dem was Sie gelesen haben und was genau unklar war an den Erklärungen die hier gelesen wurden - den nur dann kann man auch darauf eingehen was event. unklar ist/war.
Bitte unbedingt vor einem Post lesen => Boardregeln / Datenschutz
Wir erteilen hier keine Rechtsberatung, unsere Hinweise sind nach bestem Wissen und bedürfen einer entsprechenden juristischen/technischen weiteren Beratung.
Normkonforme Beratung und Bau sind bei uns selbstverständlich.
Sat-Shop Heilbronn Kunden können sich auch nach dem Kauf auf unseren besten Service verlassen
Hier im Forum wird kein After-Sales-Support für Fremdkäufe geleistet !! Wenden Sie sich dazu an ihren Verkäufer ......
Tristan Uhde / Satanlagen Onlineshop / SAT-Shop Heilbronn
https://www.satshop-heilbronn.de (SSL) / SAT-Onlineforum https://www.satanlagenforum.de (SSL)
Tel ------ (Fragen gehören ins Forum ! Den nur hier können sie richtig bearbeitet werden, auch was hier noch nicht von A-Z genau schon erklärt/behandelt ist ) .. Dieser Hinweis weil täglich dutzende Fragen per Email oder per PM über das Forum rein kommen die noch dazu inhaltlich nicht das intus haben das man etwas dazu sagen könnte.
Wichtiger Hinweis: Zuständigkeiten verantwortliche Elektrofachkraft (VEFK) und Blitzschutzfachkräfte
Informieren Sie sich dort über Folgen und Auswirkungen von Eigenleistung und lassen Sie selbst durchgeführte Installationen von entsprechender Stelle prüfen und abnehmen. Dafür sind VOR ORT spezielle und qualifizierte Blitzschutz-Fachkräfte notwendig, Ferndiagnosen für Blitzschutz/Erdung können hier NICHT durchgeführt werden ("wie kann ICH das machen ..." oder ähnlich bringt da nichts).
Diese Signatur wächst von Woche zu Woche und enthält immer mehr grundlegende Inhalte die bitte berücksichtigt werden sollten bei bzw. VOR Anfragen !
100% beantwortet werden können nur Anfragen die auch alle relevanten Teile beinhalten die man benötigt für eine Antwort (genaue Beschreibungen/ Angabe von Herstellern/Typen für vorhandenes Material etc.). Bitte vermeiden Sie Aussagen wie "habe viel gelesen, aber versteht das nicht ..." ohne Nennung von dem was Sie gelesen haben und was genau unklar war an den Erklärungen die hier gelesen wurden - den nur dann kann man auch darauf eingehen was event. unklar ist/war.
Bitte unbedingt vor einem Post lesen => Boardregeln / Datenschutz
Wir erteilen hier keine Rechtsberatung, unsere Hinweise sind nach bestem Wissen und bedürfen einer entsprechenden juristischen/technischen weiteren Beratung.
Re: Umstellung auf Unicable EN50494
Hallo,
hier die 1. versprochenen Bilder vom Aufbau im Keller... an der Decke.
Gruß Bastian
hier die 1. versprochenen Bilder vom Aufbau im Keller... an der Decke.
Gruß Bastian
-
- Related Topics
- Antworten
- Zugriffe
- Letzter Beitrag
-
- 8 Antworten
- 1558 Zugriffe
-
Letzter Beitrag von techno-com
Neuester Beitrag
11. November 2024 13:22
Fragen zu digitalen SAT- Einkabelsystemen
-
- 54 Antworten
- 10904 Zugriffe
-
Letzter Beitrag von Lutz-Nds
Neuester Beitrag
12. April 2024 19:20
Fragen zu digitalen SAT- Einkabelsystemen
-
- 1 Antworten
- 1178 Zugriffe
-
Letzter Beitrag von techno-com
Neuester Beitrag
27. November 2023 07:46
Mülleimer
-
-
Umstellung auf Unicable/Legacy Jultec JPS502-8+T4
Dateianhang von gratitude182 » 31. Oktober 2022 10:32 - 12 Antworten
- 3391 Zugriffe
-
Letzter Beitrag von gratitude182
Neuester Beitrag
3. Juli 2023 11:09
Fragen zu digitalen SAT- Einkabelsystemen
-
-
- 2 Antworten
- 2651 Zugriffe
-
Letzter Beitrag von techno-com
Neuester Beitrag
7. September 2022 12:07
Satelliten- News (Sat-DX)
-
- 0 Antworten
- 7073 Zugriffe
-
Letzter Beitrag von techno-com
Neuester Beitrag
6. Oktober 2021 08:17
Satelliten- News (Sat-DX)
-
- 1 Antworten
- 926 Zugriffe
-
Letzter Beitrag von techno-com
Neuester Beitrag
7. Juni 2021 13:18
Mülleimer
-
- 13 Antworten
- 2886 Zugriffe
-
Letzter Beitrag von raceroad
Neuester Beitrag
24. Juni 2021 22:58
Fragen zu digitalen SAT- Einkabelsystemen
-
- 5 Antworten
- 1168 Zugriffe
-
Letzter Beitrag von techno-com
Neuester Beitrag
8. Mai 2021 19:22
Mülleimer
-
-
Umstellung Legacy Sternverkabelung 10x auf Unicable evtl. auch nur einzelne Anschlüsse.
Dateianhang von Manfred_XYZ » 7. April 2021 21:59 - 5 Antworten
- 1691 Zugriffe
-
Letzter Beitrag von techno-com
Neuester Beitrag
14. Mai 2021 12:50
Mülleimer
-

