sunny-ww hat geschrieben:Guten Morgen Herr Uhde,
Hallo zurück
sunny-ww hat geschrieben:vielen Dank für die schnelle Rückmeldung
Bitte hier aber auch das lesen was ich geschrieben hatte, und auch das was im Beitrag hier schon steht ... hier sind jetzt etliche neue Fehler drin die vorab schon genau beschrieben waren.
sunny-ww hat geschrieben:Ich habe mal einen Warenkorb angelegt - leider bekomme ich ihn hier nicht importiert, sodass ich die TXT-Datei angehängt habe.
Wie in allen anderen Beiträgen auch, Screenshot vom Warenkorb machen und den einstellen:

- Warenkorb User sunny-ww
Mit der .txt Datei kann man nichts anfangen, da stehen ja nur Variablen drin die nichts aufzeigen.
sunny-ww hat geschrieben:Schüssel wird auf eine
Gibertini OP 85 SE getauscht. Die Schüssel bzw. die Halterung ist bereits an der HES des Hauses angeschlossen und gemäß den Normen gegen Blitzschutz montiert (Bestätigung des Monteurs des ehemaligen Hausbesitzers liegt vor).

wenn das der Elektriker so sagt und der eine qualifizierte Blitzschutzfachkraft ist die für solche Arbeiten die Zulassung/Qualifikation hat dann ist das OK.
sunny-ww hat geschrieben:Mein Schaltraum ist eine Besenkammer mit Serverschrank etc. wo die ganze Technik (Netzwerk, Kabelverteilung, Hauptschrank Elektro, etc.) gesammelt montiert ist. In diesem Raum gibt es eine Erdungsschiene, welche direkt mit der HES gekoppelt ist (wird auch für Netzwerk PoE etc. genutzt).
Schön ... aber wie schon gesagt muss der Potentialausgleich für den Multischalter am geerdeten Antennenmast abgenommen werden und somit ist diese HES dort irrelevant. Sagte das der Elektriker nicht der die Erdung und den Potentialausgleich machen möchte/soll ?
Ich hatte zuvor auf den Erdungs-Beitrag verlinkt, dort kann man ein Bild dazu ersehen das dies alles genau erklärt:
Quelle:
Erdung Satellitenanlage / Antennenmast + Potentialausgleich

Und hier ein Beitrag der parallel gerade läuft wo das auch erklärt ist =>
SAT-Erweiterung Einfamilienhaus
Bei ihnen hat das zu bedeuten das sie parallle zu den 4 Koaxkabeln die vom LNB kommen noch ein 4mm² Potentialausgleichskabel mit verlegen müssen ....
sunny-ww hat geschrieben:Hinsichtlich des zu kaufenden Kabels ist der Kabelverlauf so, dass maximal 30-40cm des SAT-Kabels von der Schüssel abgehend im Freien ist. Direkt an der Wand wo die Halterung montiert ist befindet sich der "Durchbruch" in die Garage, sodass das Kabel dann direkt Wettergeschützt weiterverlegt worden ist (in einem Kabelkanal). Wie wäre hier das Vorgehen? 4x 1m vom Ören HD 103 PE und dann mit dem DUR-line DUR 110TR-50-Quad SAT Quattro Koaxialkabel 4in1 7mm (Vollkupfer Innenleiter) weiterfahren? gibt es hier spezielle Kupplungsstücke?
4x1m vom UV-beständigen Koaxkabel würden nicht einmal für den LNB-Arm (vom LNB vorne am Haltearm bis hinten an die Antenne/den Wanddurchbruch) aus reichen ... 4x 2.5m (das Kabel gibt es nur als 10/20/100m - übrigens haben sie da 100m im Warenkorb jetzt akt. drin) und dann rein in die Garage.
Und dort muss dann ein Mast-naher Potentialausgleich durchgeführt werden (Elektriker der das machen soll hätte auch das wissen müssen

)
Auch das steht in dem Erdungs-Beitrag den ich vorab verlinkt hatte ...
techno-com hat geschrieben:Mehr Infos auch unter:
-Suchfunktion des Forums oben rechts mit den Begriffen "Erdung", "Blitzschutz" und "Potentialausgleich" oder auch detaillierter mit z.B. "Mast-naher Potentialausgleich" bzw. "Trennungsabstand" verwenden !
Hier finden sie sehr viele Beiträge mit Bildern/Zeichnungen/Skizzen wie das zu handhaben/auszuführen ist (z.B. unter
Umstieg Kabel -> SAT mit 2 Satelliten in Mehrfamilienhaus aus dem das folgende Bild auch entnommen ist - dort noch mehr dazu erklärt).

Und das ist dann die "Verbindungsstelle" vom UV-beständigen Koaxkabel zum Koax-Verlegekabel.
Sieht dann z.B. so aus:
Quelle:
Kontrolle Warenkorb Sat Anlage für EFH (oder auch im gerade im letzten Beitrag genannten Beitrag unter
Erdung + Potentialausgleich die X-te der das auch alles genau erklärt)
sunny-ww hat geschrieben:Der Platz bzw. Durchbruch von der Garage in den Keller ist leider verdammt eng und je weniger Kabel ich durchdrücken muss, desto besser ist es. Daher auch die Überlegung mit dem DUR-line. Aktuell liegen bereits 2 SAT-Kabel, die im Keller lose aus der Wand hängen. Diese 2 Kabel würde ich zurückziehen und gleichzeitig das DUR-line einziehen.
Das Dur-Line 4in1 Kabel ist nichts anderes als 4x
Dur-Line DUR95 Kabel, nur das da außenrum noch einen Ummantelung ist die das dann aber "noch dicker" macht. Wenn es zu wenig Platz ist würde ich 4x das einzelne Kabel empfehlen.
Warum haben sie auch 50m von dem 4in1 Kabel im Warenkorb ? Sind das 50m von der Garage - wo der Mast-nahe Potentialausglieich stattfinden muss / der Übergang vom UV-beständigen Koaxkabel zum Haus-Verlegekabel - bis dorhin wo der Multischalter-Aufbau sein soll ?
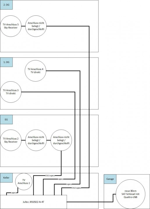
sunny-ww hat geschrieben:Ich habe die Zeichnung mal stümperhaft auf mein SOLL-Wunsch aktualisiert - bin mit so Grafiken einfach nicht ausreichend fit:
TV-Anschluss Verteilung SOLL.jpg
Da hätten sie aber auch alles zum Potentialausgleich mit rein machen sollen ... glauben sie mir ... es ist besser/sicherer wenn sie das planen als es vom Elektriker ausführen zu lassen in dessen Kentniss zur Sache. Aber da hatten wir ja jetzt schon 2 Brocken die er wohl vergessen hat zu erklären (Mast-naher Potentialausgleich + Abnahme vom PA-Kabel am geerdeten Antennenmast und nicht an der HES direkt).
Weiterhin fehlen auch die Antennendosen-Bezeichnungen im Bild, aber dazu kommen wir jetzt folgend
sunny-ww hat geschrieben:Ich blicke nur bei den Dosen noch nicht so ganz durch, welche für meinen Einsatzzweck geeignet ist. Gibt es hierfür eine Empfehlung? die bisherigen Kabeldosen werde ich ja nicht weiternutzen können. Rein vom Verständnis her benötige ich ausschließlich "Enddosen"?
Laut dem anderen Beitrag würden bei mir JAD307RS Dosen passen? Müssen die durchgeschleiften Dosen ebenfalls ausgetauscht werden oder können diese montiert bleiben? Welche Dosen sind hier dann zu nehmen?
Das hatten wir doch schon oben in Erklärung, ihre 5x Enddose die sie jetzt im Warenkorb haben entsprechen nicht dem was dazu zuvor erklärt wurde:
techno-com hat geschrieben:sunny-ww hat geschrieben:Bei den Dosen ist mir noch nicht 100% klar wann ich welche Dosen nehmen muss:
Jultec JAD3xxTRS Antennendose für Unicable / Jess
Welchen Dosentypen muss ich wann nehmen? Enddose oder Stichdose immer am letzten Anschluss eines Strangs? welche Dosen nehme ich dann am sinnvollsten dazwischen mit welcher Dämpfung?
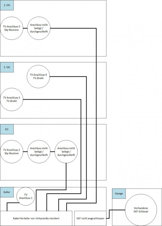
Alles was an die Legacy-Ausgänge vom JRS0502-4+4T gehen würde (dazu hatte ich oben geschrieben: "TV1 + TV3 + der 2. Anschluss im 1. OG + Keller ("SAT nicht angeschlossen") an die 4 Legacy Ausgänge") sind dann Stichdosen (Jultec JAD300TRS).
TV-Anschluss 4 + TV-Anschluss 2 wären jeweils eine Enddose (Jultec JAD307TRS).
Die beiden anderen Dosen im EG, die beiden die im Leitungsweg bis TV-Anschluss 2 sitzen, wäre JAD314TRS => JAD310TRS Durchgangsdosen (die JAD314 ist die erste direkt nach dem Multischalter das sich dann dort im Strang folgendes ergibt: JAD314TRS => JAD310TRS => JAD307TRS).
Und dort wo das Modem angeschlossen werden soll wäre das eine
Jultec JAD410TRSM Modemdose (Durchgangsdose)
Und dann fehlt mir einfach noch die Info wie sie die Dosen "Anschluss nicht belegt / durchgeschleift" dann wirklich auch durchschleifen möchten ?
Kurzum, wenn man das richtig macht dann schleift man die mit jetzt passenden Durchgangsdosen durch .. nur so habe ich eine sichere Verbindung.
EG: Jultec JAD314TRS => JAD310TRS => JAD307TRS
2. EG: Jultec JAD310TRS => JAD307TRS
Und ALLE anderen Dosen sind die Stichdosen wie zuvor erklärt mit den Jultec JAD300TRS.
By the way, weitere Fehler:
1. haben sie nur 1x F-Endwiderstand DC-entkoppelt in ihrem Warenkob .. nur 1x Teilnehmer-Ausgang der unbelegt bleibt / wo nichts daran angeschlossen wird oder anfangs ggf. auch noch der terrestrische Eingang vom Multischalter (in ihrer Zeichnung ist da nichts angeschlossen jetzt in der neuen Fassung davon)
2. Cabelcon F-56 CX3 7.0QM Stecker werden mind. 8 benötigt ... die werden auch auf der Innenseite von dem UV-beständigen Kabel verwendet (daher die Cabelcon 4.9er Stecker raus)
--
Wünschen sie das alles fertig aufgebaut, siehe im Beitrag verlinkten Beiträge zu anderen Aufbauten zum JRS0502-4+4T, dann fehlt alles dafür ... also Lochblechplatte + Erdungsblock + Patchkabel etc. etc.
Bitte, lesen sie das was ich hier im Beitrag schon geschrieben habe, was ich verlinkt habe ... nur so werden SIE dann den 100%igen Überblick über alles haben was sie planen und von jemand ausführen lassen möchten ...
Vielleicht sind wir nicht günstiger als ein
Discounter oder reiner
Online-Kartonschieber, aber sicherlich besser !
Normkonforme Beratung und Bau sind bei uns selbstverständlich.
Sat-Shop Heilbronn Kunden können sich auch nach dem Kauf auf unseren besten Service verlassen
Hier im Forum wird kein After-Sales-Support für Fremdkäufe geleistet !! Wenden Sie sich dazu an ihren Verkäufer ......
Tristan Uhde / Satanlagen Onlineshop / SAT-Shop Heilbronn
https://www.satshop-heilbronn.de (SSL) / SAT-Onlineforum
https://www.satanlagenforum.de (SSL)
Tel ------ (
Fragen gehören ins Forum ! Den nur hier können sie richtig bearbeitet werden, auch was hier noch nicht von A-Z genau schon erklärt/behandelt ist ) .. Dieser Hinweis weil täglich dutzende Fragen per Email oder per PM über das Forum rein kommen die noch dazu inhaltlich nicht das intus haben das man etwas dazu sagen könnte.
Wichtiger Hinweis: Zuständigkeiten verantwortliche Elektrofachkraft (VEFK) und Blitzschutzfachkräfte
Informieren Sie sich dort über Folgen und Auswirkungen von Eigenleistung und lassen Sie selbst durchgeführte Installationen von entsprechender Stelle prüfen und
abnehmen.
Dafür sind VOR ORT spezielle und qualifizierte Blitzschutz-Fachkräfte notwendig, Ferndiagnosen für Blitzschutz/Erdung können hier NICHT durchgeführt werden ("wie kann ICH das machen ..." oder ähnlich bringt da nichts).
Diese Signatur wächst von Woche zu Woche und enthält immer mehr grundlegende Inhalte die bitte berücksichtigt werden sollten bei bzw. VOR Anfragen !
100% beantwortet werden können nur Anfragen die auch alle relevanten Teile beinhalten die man benötigt für eine Antwort (genaue Beschreibungen/ Angabe von Herstellern/Typen für vorhandenes Material etc.). Bitte vermeiden Sie Aussagen wie "habe viel gelesen, aber versteht das nicht ..." ohne Nennung von dem was Sie gelesen haben und was genau unklar war an den Erklärungen die hier gelesen wurden - den nur dann kann man auch darauf eingehen was event. unklar ist/war.
Bitte unbedingt vor einem Post lesen =>
Boardregeln / Datenschutz
Wir erteilen hier keine Rechtsberatung, unsere Hinweise sind nach bestem Wissen und bedürfen einer entsprechenden juristischen/technischen weiteren Beratung.